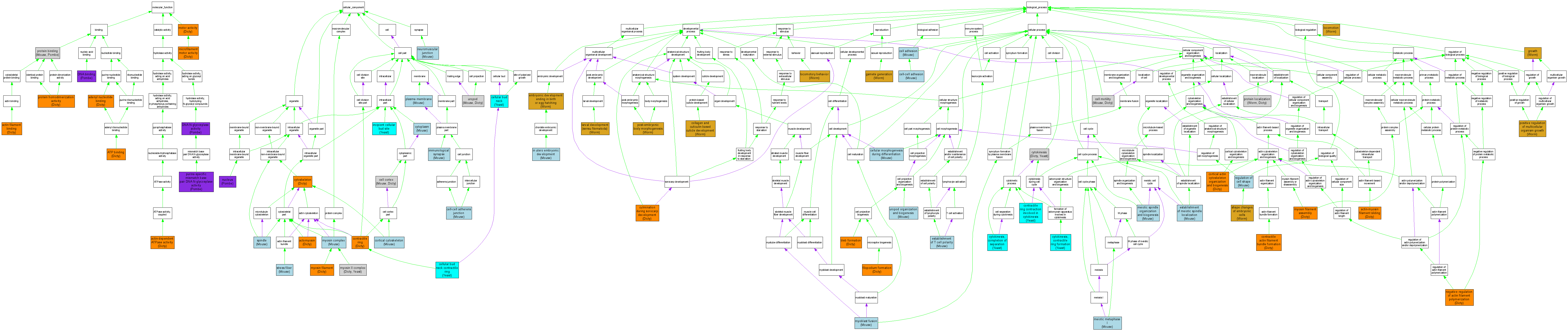
Compare GO annotations related to Macrothrombocytopenia and progressive sensorineural deafness using OMIM genes and OrthoDisease orthologs

A table of the annotations represented in this image is provided below.
CategoryIDTermDB ObjectEvidenceOrganismReference
Molecular FunctionGO:0051015actin filament binding DDB0191444IDADictyDDB_REF:11464|PMID:16982629
Molecular FunctionGO:0030898actin-dependent ATPase activity DDB0191444IDADictyDDB_REF:952|PMID:4278009
Molecular FunctionGO:0030898actin-dependent ATPase activity DDB0191444IDADictyDDB_REF:11464|PMID:16982629
Molecular FunctionGO:0030554adenyl nucleotide binding DDB0191444IDADictyDDB_REF:9809|PMID:14620745
Molecular FunctionGO:0005524ATP binding DDB0191444IDADictyDDB_REF:952|PMID:4278009
Molecular FunctionGO:0005524ATP binding DDB0191444IDADictyDDB_REF:11464|PMID:16982629
Molecular FunctionGO:0003677DNA binding SPAC26A3.02IDAPombePMID:11805113
Molecular FunctionGO:0019104DNA N-glycosylase activity SPAC26A3.02IDAPombePMID:9737967
Molecular FunctionGO:0000146microfilament motor activity DDB0191444IDADictyDDB_REF:11464|PMID:16982629
Molecular FunctionGO:0003774motor activity DDB0191444IDADictyDDB_REF:11119|PMID:15910751
Molecular FunctionGO:0005515protein binding MGI:107717IPIMouseMGI:MGI:3613403|PMID:16407977
Molecular FunctionGO:0005515protein binding SPAC26A3.02IPIPombePMID:11805113
Molecular FunctionGO:0005515protein binding SPAC26A3.02IPIPombePMID:15533944
Molecular FunctionGO:0042803protein homodimerization activity DDB0191444IDADictyDDB_REF:4829|PMID:2745547
Molecular FunctionGO:0000701purine-specific mismatch base pair DNA N-glycosylase activity SPAC26A3.02IMPPombePMID:15988139
Cellular ComponentGO:0042641actomyosin DDB0191444IDADictyDDB_REF:952|PMID:4278009
Cellular ComponentGO:0005938cell cortex MGI:107717IDAMouseMGI:MGI:1289356|PMID:9725909
Cellular ComponentGO:0005938cell cortex MGI:107717IDAMouseMGI:MGI:3664529|PMID:16895968
Cellular ComponentGO:0005938cell cortex DDB0191444IDADictyDDB_REF:11265|PMID:16461463
Cellular ComponentGO:0005913cell-cell adherens junction MGI:107717IDAMouseMGI:MGI:3522322|PMID:15292239
Cellular ComponentGO:0005935cellular bud neck S000001065IDAYeastSGD_REF:S000039417|PMID:9442111
Cellular ComponentGO:0005935cellular bud neck S000001065IDAYeastSGD_REF:S000053564|PMID:9732290
Cellular ComponentGO:0000142cellular bud neck contractile ring S000001065IDAYeastSGD_REF:S000039417|PMID:9442111
Cellular ComponentGO:0000142cellular bud neck contractile ring S000001065IDAYeastSGD_REF:S000053564|PMID:9732290
Cellular ComponentGO:0005826contractile ring DDB0191444IDADictyDDB_REF:4482|PMID:9238018
Cellular ComponentGO:0030863cortical cytoskeleton MGI:107717IDAMouseMGI:MGI:3052228|PMID:12893741
Cellular ComponentGO:0005737cytoplasm MGI:107717IDAMouseMGI:MGI:3044496|PMID:15177565
Cellular ComponentGO:0005737cytoplasm MGI:107717IDAMouseMGI:MGI:3522322|PMID:15292239
Cellular ComponentGO:0005737cytoplasm MGI:107717IDAMouseMGI:MGI:1289356|PMID:9725909
Cellular ComponentGO:0005737cytoplasm MGI:107717IDAMouseMGI:MGI:3510592|PMID:15555549
Cellular ComponentGO:0005856cytoskeleton DDB0191444IDADictyDDB_REF:5106|PMID:2578450
Cellular ComponentGO:0001772immunological synapse MGI:107717IDAMouseMGI:MGI:3041667|PMID:15064761
Cellular ComponentGO:0000131incipient cellular bud site S000001065IDAYeastSGD_REF:S000053564|PMID:9732290
Cellular ComponentGO:0016459myosin complex MGI:107717IDAMouseMGI:MGI:1099556|PMID:9356462
Cellular ComponentGO:0016459myosin complex MGI:107717IDAMouseMGI:MGI:1289356|PMID:9725909
Cellular ComponentGO:0016459myosin complex MGI:107717IDAMouseMGI:MGI:1195842|PMID:8482409
Cellular ComponentGO:0032982myosin filament DDB0191444IDADictyDDB_REF:952|PMID:4278009
Cellular ComponentGO:0016460myosin II complex DDB0191444IDADictyDDB_REF:952|PMID:4278009
Cellular ComponentGO:0016460myosin II complex S000001065IPIYeastSGD_REF:S000076268|PMID:15210731
Cellular ComponentGO:0031594neuromuscular junction MGI:107717IDAMouseMGI:MGI:3610610|PMID:16012337
Cellular ComponentGO:0005634nucleus SPAC26A3.02IDAPombePMID:16823372
Cellular ComponentGO:0005886plasma membrane MGI:107717IDAMouseMGI:MGI:3664529|PMID:16895968
Cellular ComponentGO:0005886plasma membrane MGI:107717IDAMouseMGI:MGI:3052228|PMID:12893741
Cellular ComponentGO:0005819spindle MGI:107717IDAMouseMGI:MGI:1289356|PMID:9725909
Cellular ComponentGO:0001725stress fiber MGI:107717IDAMouseMGI:MGI:3664529|PMID:16895968
Cellular ComponentGO:0001931uropod MGI:107717IDAMouseMGI:MGI:3041667|PMID:15064761
Cellular ComponentGO:0001931uropod DDB0191444IDADictyDDB_REF:11490|PMID:17126332
Biological ProcessGO:0033275actin-myosin filament sliding DDB0191444IDADictyDDB_REF:11404|PMID:16901894
Biological ProcessGO:0032060bleb formation DDB0191444IMPDictyDDB_REF:11315|PMID:16624291
Biological ProcessGO:0007155cell adhesion MGI:107717IMPMouseMGI:MGI:3613403|PMID:16407977
Biological ProcessGO:0006928cell motility MGI:107717IMPMouseMGI:MGI:3041667|PMID:15064761
Biological ProcessGO:0006928cell motility DDB0191444IMPDictyDDB_REF:10061|PMID:15259052
Biological ProcessGO:0006928cell motility DDB0191444IGIDictyDDB_REF:10061|PMID:15259052
Biological ProcessGO:0016337cell-cell adhesion MGI:107717IMPMouseMGI:MGI:3522322|PMID:15292239
Biological ProcessGO:0000904cellular morphogenesis during differentiation MGI:107717IMPMouseMGI:MGI:3522322|PMID:15292239
Biological ProcessGO:0040002collagen and cuticulin-based cuticle development WBGene00003776IMPWormWB:WBPaper00025054|PMID:15791247
Biological ProcessGO:0040002collagen and cuticulin-based cuticle development WBGene00003776IMPWormWB:WBPaper00006149|PMID:14522875
Biological ProcessGO:0030038contractile actin filament bundle formation DDB0191444IMPDictyDDB_REF:11112|PMID:15894626
Biological ProcessGO:0000916contractile ring contraction involved in cytokinesis S000001065IMPYeastSGD_REF:S000086685|PMID:16148042
Biological ProcessGO:0000916contractile ring contraction involved in cytokinesis S000001065IEPYeastSGD_REF:S000053564|PMID:9732290
Biological ProcessGO:0000916contractile ring contraction involved in cytokinesis S000001065IEPYeastSGD_REF:S000039417|PMID:9442111
Biological ProcessGO:0030866cortical actin cytoskeleton organization and biogenesis DDB0191444IMPDictyDDB_REF:11265|PMID:16461463
Biological ProcessGO:0030866cortical actin cytoskeleton organization and biogenesis DDB0191444IDADictyDDB_REF:11265|PMID:16461463
Biological ProcessGO:0031154culmination during sorocarp development DDB0191444IMPDictyDDB_REF:1254|PMID:3576222
Biological ProcessGO:0031154culmination during sorocarp development DDB0191444IMPDictyDDB_REF:4018|PMID:2721503
Biological ProcessGO:0000910cytokinesis DDB0191444IMPDictyDDB_REF:1254|PMID:3576222
Biological ProcessGO:0000910cytokinesis DDB0191444IMPDictyDDB_REF:3524|PMID:10588668
Biological ProcessGO:0000910cytokinesis DDB0191444IMPDictyDDB_REF:4018|PMID:2721503
Biological ProcessGO:0000910cytokinesis S000001065IMPYeastSGD_REF:S000072680|PMID:12589071
Biological ProcessGO:0000910cytokinesis S000001065IGIYeastSGD_REF:S000072680|PMID:12589071
Biological ProcessGO:0000910cytokinesis S000001065IMPYeastSGD_REF:S000051438|PMID:3322809
Biological ProcessGO:0000910cytokinesis S000001065IMPYeastSGD_REF:S000053564|PMID:9732290
Biological ProcessGO:0007109cytokinesis, completion of separation S000001065IMPYeastSGD_REF:S000072680|PMID:12589071
Biological ProcessGO:0007109cytokinesis, completion of separation S000001065IMPYeastSGD_REF:S000053564|PMID:9732290
Biological ProcessGO:0000915cytokinesis, contractile ring formation S000001065IMPYeastSGD_REF:S000053564|PMID:9732290
Biological ProcessGO:0009792embryonic development ending in birth or egg hatching WBGene00003776IMPWormWB:WBPaper00005654|PMID:12529635
Biological ProcessGO:0051295establishment of meiotic spindle localization MGI:107717IDAMouseMGI:MGI:1289356|PMID:9725909
Biological ProcessGO:0001768establishment of T cell polarity MGI:107717IMPMouseMGI:MGI:3041667|PMID:15064761
Biological ProcessGO:0046847filopodium formation DDB0191444IMPDictyDDB_REF:11096|PMID:15855234
Biological ProcessGO:0007276gamete generation WBGene00003776IMPWormWB:WBPaper00005654|PMID:12529635
Biological ProcessGO:0040007growth WBGene00003776IMPWormWB:WBPaper00006149|PMID:14522875
Biological ProcessGO:0001701in utero embryonic development MGI:107717IMPMouseMGI:MGI:3510592|PMID:15555549
Biological ProcessGO:0001701in utero embryonic development MGI:107717IMPMouseMGI:MGI:3640226|PMID:16630581
Biological ProcessGO:0002119larval development (sensu Nematoda) WBGene00003776IMPWormWB:WBPaper00006149|PMID:14522875
Biological ProcessGO:0002119larval development (sensu Nematoda) WBGene00003776IGIWormWB:WBPaper00006149|PMID:14522875
Biological ProcessGO:0040011locomotion WBGene00003776IMPWormWB:WBPaper00006149|PMID:14522875
Biological ProcessGO:0007626locomotory behavior WBGene00003776IMPWormWB:WBPaper00005654|PMID:12529635
Biological ProcessGO:0007132meiotic metaphase I MGI:107717IDAMouseMGI:MGI:1289356|PMID:9725909
Biological ProcessGO:0000212meiotic spindle organization and biogenesis MGI:107717IDAMouseMGI:MGI:1289356|PMID:9725909
Biological ProcessGO:0007520myoblast fusion MGI:107717IMPMouseMGI:MGI:3664529|PMID:16895968
Biological ProcessGO:0031034myosin filament assembly DDB0191444IDADictyDDB_REF:952|PMID:4278009
Biological ProcessGO:0030837negative regulation of actin filament polymerization DDB0191444IMPDictyDDB_REF:11112|PMID:15894626
Biological ProcessGO:0040018positive regulation of multicellular organism growth WBGene00003776IMPWormWB:WBPaper00005654|PMID:12529635
Biological ProcessGO:0040018positive regulation of multicellular organism growth WBGene00003776IMPWormWB:WBPaper00006149|PMID:14522875
Biological ProcessGO:0040032post-embryonic body morphogenesis WBGene00003776IMPWormWB:WBPaper00005654|PMID:12529635
Biological ProcessGO:0008104protein localization WBGene00003776IMPWormWB:WBPaper00006149|PMID:14522875
Biological ProcessGO:0008104protein localization DDB0191444IMPDictyDDB_REF:11221|PMID:16339076
Biological ProcessGO:0008360regulation of cell shape MGI:107717IMPMouseMGI:MGI:3664529|PMID:16895968
Biological ProcessGO:0016476shape changes of embryonic cells WBGene00003776IMPWormWB:WBPaper00006149|PMID:14522875
Biological ProcessGO:0016476shape changes of embryonic cells WBGene00003776IGIWormWB:WBPaper00006149|PMID:14522875
Biological ProcessGO:0032796uropod organization and biogenesis MGI:107717IMPMouseMGI:MGI:3041667|PMID:15064761