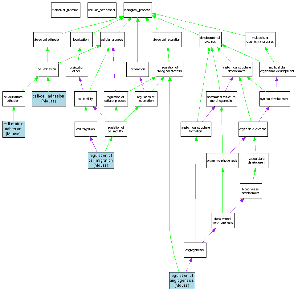
Compare GO annotations related to Venous malformations, multiple cutaneous and mucosal using OMIM genes and OrthoDisease orthologs

A table of the annotations represented in this image is provided below.
CategoryIDTermDB ObjectEvidenceOrganismReference
Biological ProcessGO:0016337cell-cell adhesion MGI:98664IMPMouseMGI:MGI:2387759|PMID:9683559
Biological ProcessGO:0007160cell-matrix adhesion MGI:98664IMPMouseMGI:MGI:2387759|PMID:9683559
Biological ProcessGO:0045765regulation of angiogenesis MGI:98664IMPMouseMGI:MGI:2387759|PMID:9683559
Biological ProcessGO:0030334regulation of cell migration MGI:98664IMPMouseMGI:MGI:2387759|PMID:9683559