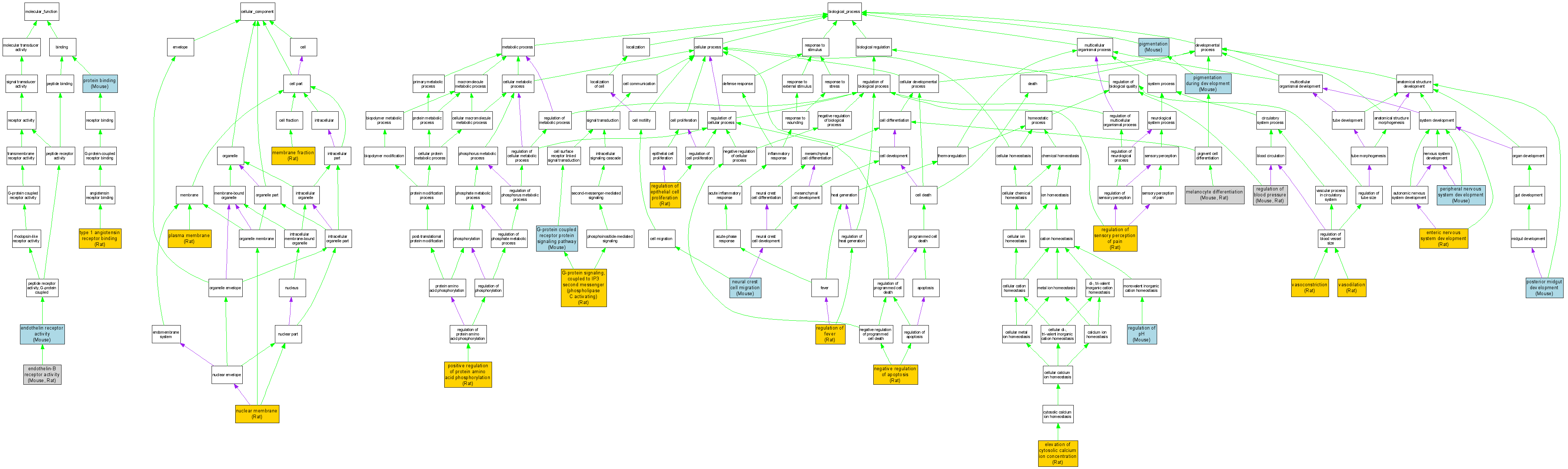
Compare GO annotations related to Hirschsprung disease-2 using OMIM genes and OrthoDisease orthologs

A table of the annotations represented in this image is provided below.
CategoryIDTermDB ObjectEvidenceOrganismReference
Molecular FunctionGO:0004962endothelin receptor activity MGI:102720IMPMouseMGI:MGI:2136077|PMID:11413164
Molecular FunctionGO:0001600endothelin-B receptor activity MGI:102720IDAMouseMGI:MGI:2449880|PMID:12441350
Molecular FunctionGO:0001600endothelin-B receptor activity RGD:2536IDARatRGD:730808|PMID:2175397
Molecular FunctionGO:0005515protein binding MGI:102720IPIMouseMGI:MGI:2449880|PMID:12441350
Molecular FunctionGO:0031702type 1 angiotensin receptor binding RGD:2536IPIRatRGD:1581862|PMID:16014039
Cellular ComponentGO:0005624membrane fraction RGD:2536IDARatRGD:628459|PMID:11709437
Cellular ComponentGO:0031965nuclear membrane RGD:2536IDARatRGD:1581838|PMID:12756260
Cellular ComponentGO:0005886plasma membrane RGD:2536IDARatRGD:1581862|PMID:16014039
Biological ProcessGO:0007204elevation of cytosolic calcium ion concentration RGD:2536IDARatRGD:730808|PMID:2175397
Biological ProcessGO:0048484enteric nervous system development RGD:2536IGIRatRGD:1581884|PMID:15026112
Biological ProcessGO:0007186G-protein coupled receptor protein signaling pathway MGI:102720IDAMouseMGI:MGI:2449880|PMID:12441350
Biological ProcessGO:0007186G-protein coupled receptor protein signaling pathway MGI:102720IGIMouseMGI:MGI:2449880|PMID:12441350
Biological ProcessGO:0007200G-protein signaling, coupled to IP3 second messenger (phospholipase C activating) RGD:2536IMPRatRGD:1581866|PMID:15245872
Biological ProcessGO:0030318melanocyte differentiation MGI:102720IDAMouseMGI:MGI:85072|PMID:9012511
Biological ProcessGO:0030318melanocyte differentiation MGI:102720IMPMouseMGI:MGI:77000|PMID:2379821
Biological ProcessGO:0030318melanocyte differentiation RGD:2536IDARatRGD:628459|PMID:11709437
Biological ProcessGO:0043066negative regulation of apoptosis RGD:2536IGIRatRGD:1581884|PMID:15026112
Biological ProcessGO:0001755neural crest cell migration MGI:102720IMPMouseMGI:MGI:1349495|PMID:10591209
Biological ProcessGO:0007422peripheral nervous system development MGI:102720IMPMouseMGI:MGI:77408|PMID:8582288
Biological ProcessGO:0043473pigmentation MGI:102720IMPMouseMGI:MGI:77000|PMID:2379821
Biological ProcessGO:0048066pigmentation during development MGI:102720IMPMouseMGI:MGI:3055244|PMID:15322542
Biological ProcessGO:0001934positive regulation of protein amino acid phosphorylation RGD:2536IDARatRGD:1581862|PMID:16014039
Biological ProcessGO:0007497posterior midgut development MGI:102720IMPMouseMGI:MGI:77408|PMID:8582288
Biological ProcessGO:0008217regulation of blood pressure MGI:102720IMPMouseMGI:MGI:1352592|PMID:10626068
Biological ProcessGO:0008217regulation of blood pressure RGD:2536IMPRatRGD:1601009|PMID:16763077
Biological ProcessGO:0050678regulation of epithelial cell proliferation RGD:2536IMPRatRGD:1581844|PMID:12538737
Biological ProcessGO:0031620regulation of fever RGD:2536IMPRatRGD:1581859
Biological ProcessGO:0006885regulation of pH MGI:102720IMPMouseMGI:MGI:2136077|PMID:11413164
Biological ProcessGO:0051930regulation of sensory perception of pain RGD:2536IMPRatRGD:1581889|PMID:12847519
Biological ProcessGO:0042310vasoconstriction RGD:2536IMPRatRGD:1581832|PMID:14678950
Biological ProcessGO:0042311vasodilation RGD:2536IMPRatRGD:1581832|PMID:14678950