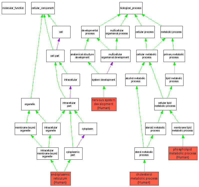
Compare GO annotations related to Ceroid lipofuscinosis, neuronal 8 using OMIM genes and OrthoDisease orthologs

A table of the annotations represented in this image is provided below.
CategoryIDTermDB ObjectEvidenceOrganismReference
Cellular ComponentGO:0005783endoplasmic reticulum Q9UBY8IDAHumanPMID:10861296
Biological ProcessGO:0008203cholesterol metabolic process Q9UBY8IMPHumanPMID:16086686
Biological ProcessGO:0007399nervous system development Q9UBY8IMPHumanPMID:10508524
Biological ProcessGO:0006644phospholipid metabolic process Q9UBY8IMPHumanPMID:16086686