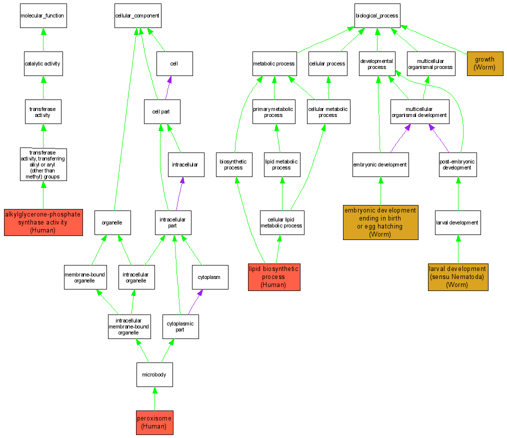
Compare GO annotations related to Rhizomelic chondrodysplasia punctata, type 3 using OMIM genes and OrthoDisease orthologs

A table of the annotations represented in this image is provided below.
CategoryIDTermDB ObjectEvidenceOrganismReference
Molecular FunctionGO:0008609alkylglycerone-phosphate synthase activity O00116IDAHumanPMID:9553082
Cellular ComponentGO:0005777peroxisome O00116IDAHumanPMID:9553082
Biological ProcessGO:0009792embryonic development ending in birth or egg hatching WBGene00000081IMPWormWB:WBPaper00025054|PMID:15791247
Biological ProcessGO:0040007growth WBGene00000081IMPWormWB:WBPaper00005418|PMID:12181365
Biological ProcessGO:0002119larval development (sensu Nematoda) WBGene00000081IMPWormWB:WBPaper00005418|PMID:12181365
Biological ProcessGO:0008610lipid biosynthetic process O00116IDAHumanPMID:9553082