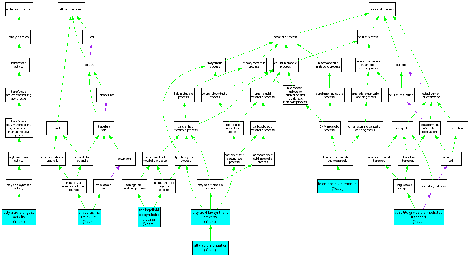
Compare GO annotations related to Stargardt disease 3 using OMIM genes and OrthoDisease orthologs

A table of the annotations represented in this image is provided below.
CategoryIDTermDB ObjectEvidenceOrganismReference
Molecular FunctionGO:0009922fatty acid elongase activity S000004364IMPYeastSGD_REF:S000073534|PMID:12684876
Cellular ComponentGO:0005783endoplasmic reticulum S000004364IDAYeastSGD_REF:S000071362|PMID:12087109
Biological ProcessGO:0006633fatty acid biosynthetic process S000004364IMPYeastSGD_REF:S000055688|PMID:9211877
Biological ProcessGO:0030497fatty acid elongation S000004364IMPYeastSGD_REF:S000055688|PMID:9211877
Biological ProcessGO:0006892post-Golgi vesicle-mediated transport S000004364IGIYeastSGD_REF:S000043234|PMID:9832547
Biological ProcessGO:0030148sphingolipid biosynthetic process S000004364IMPYeastSGD_REF:S000055688|PMID:9211877
Biological ProcessGO:0000723telomere maintenance S000004364IMPYeastSGD_REF:S000114270|PMID:15161972