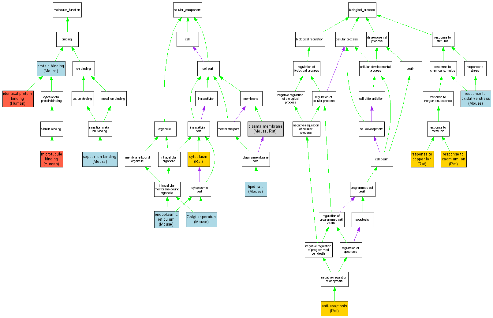
| Category | ID | Term | DB Object | Evidence | Organism | Reference |
| Molecular Function | GO:0005507 | copper ion binding |
MGI:97769 | IDA | Mouse | MGI:MGI:2652950|PMID:12500977 |
| Molecular Function | GO:0042802 | identical protein binding |
P04156 | IPI | Human | PMID:16286452 |
| Molecular Function | GO:0008017 | microtubule binding |
P04156 | IDA | Human | PMID:16004966 |
| Molecular Function | GO:0005515 | protein binding |
MGI:97769 | IPI | Mouse | MGI:MGI:3696592|PMID:16294306 |
| Cellular Component | GO:0005737 | cytoplasm |
RGD:3410 | IDA | Rat | RGD:1599950|PMID:17146448 |
| Cellular Component | GO:0005783 | endoplasmic reticulum |
MGI:97769 | IDA | Mouse | MGI:MGI:2175940|PMID:11756421 |
| Cellular Component | GO:0005794 | Golgi apparatus |
MGI:97769 | IDA | Mouse | MGI:MGI:2175940|PMID:11756421 |
| Cellular Component | GO:0045121 | lipid raft |
MGI:97769 | IDA | Mouse | MGI:MGI:2674181|PMID:12927782 |
| Cellular Component | GO:0005886 | plasma membrane |
MGI:97769 | IDA | Mouse | MGI:MGI:2175940|PMID:11756421 |
| Cellular Component | GO:0005886 | plasma membrane |
RGD:3410 | IDA | Rat | RGD:1599959|PMID:16248888 |
| Biological Process | GO:0006916 | anti-apoptosis |
RGD:3410 | IMP | Rat | RGD:1599953|PMID:16766127 |
| Biological Process | GO:0046686 | response to cadmium ion |
RGD:3410 | IDA | Rat | RGD:1599958|PMID:16148034 |
| Biological Process | GO:0046688 | response to copper ion |
RGD:3410 | IDA | Rat | RGD:1599958|PMID:16148034 |
| Biological Process | GO:0006979 | response to oxidative stress |
MGI:97769 | IDA | Mouse | MGI:MGI:2652950|PMID:12500977 |