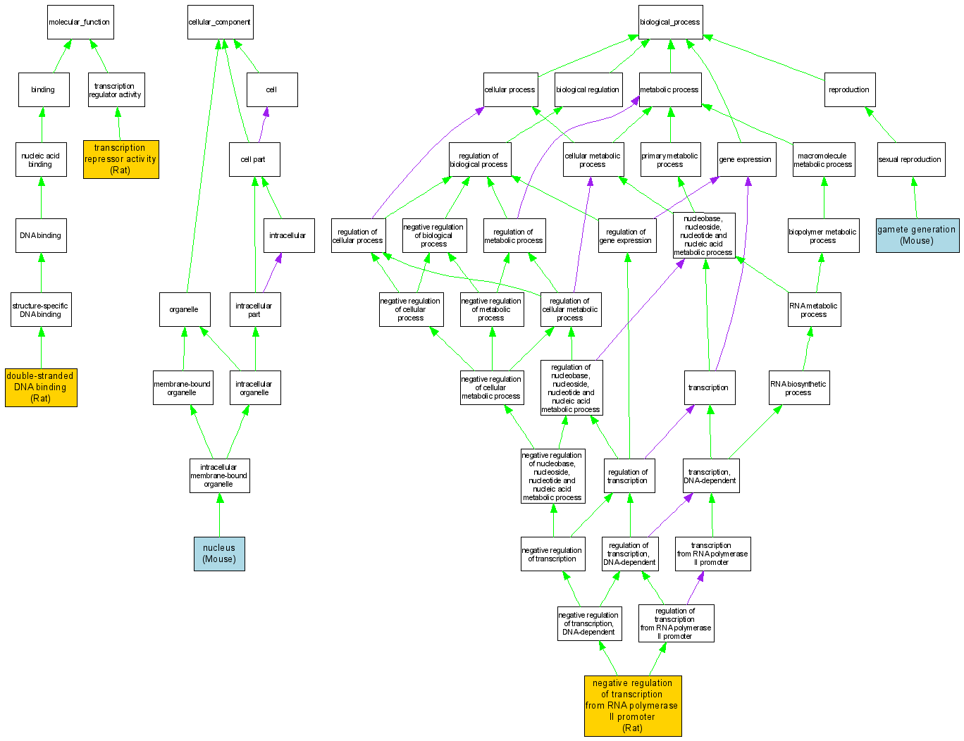
Compare GO annotations related to Sertoli-cell-only syndrome using OMIM genes and OrthoDisease orthologs

A table of the annotations represented in this image is provided below.
CategoryIDTermDB ObjectEvidenceOrganismReference
Molecular FunctionGO:0003690double-stranded DNA binding RGD:62063IPIRatRGD:61784|PMID:8943318
Molecular FunctionGO:0016564transcription repressor activity RGD:62063IDARatRGD:61784|PMID:8943318
Cellular ComponentGO:0005634nucleus MGI:1332234IDAMouseMGI:MGI:2449362|PMID:12524542
Biological ProcessGO:0007276gamete generation MGI:1332234IMPMouseMGI:MGI:2449362|PMID:12524542
Biological ProcessGO:0000122negative regulation of transcription from RNA polymerase II promoter RGD:62063IDARatRGD:61784|PMID:8943318