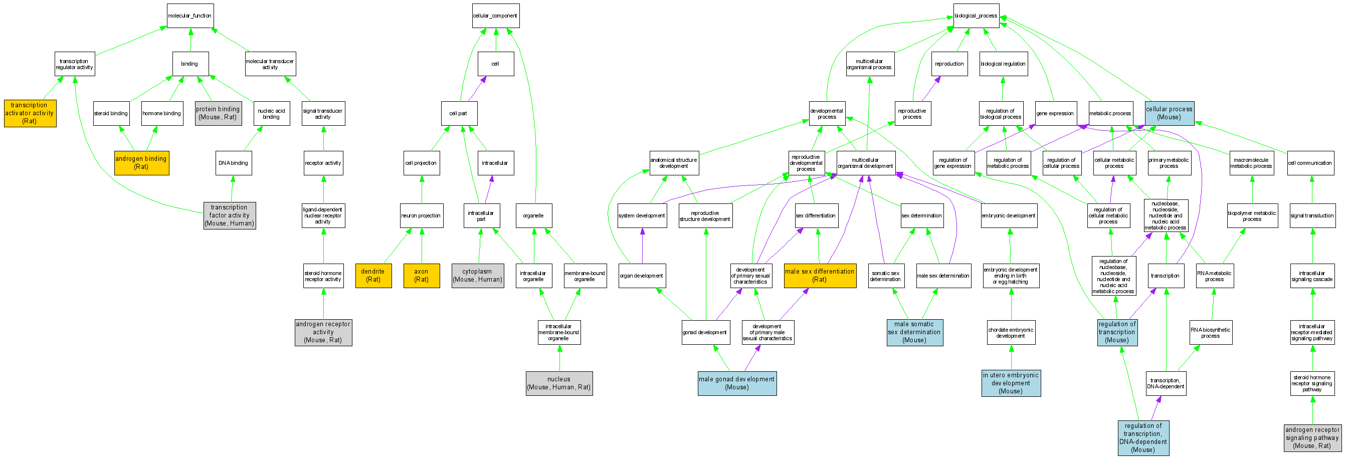
| Category | ID | Term | DB Object | Evidence | Organism | Reference |
| Molecular Function | GO:0005497 | androgen binding |
RGD:2147 | IMP | Rat | RGD:1298681|PMID:2341409 |
| Molecular Function | GO:0004882 | androgen receptor activity |
MGI:88064 | IDA | Mouse | MGI:MGI:2384368|PMID:12145204 |
| Molecular Function | GO:0004882 | androgen receptor activity |
MGI:88064 | IDA | Mouse | MGI:MGI:3047515|PMID:15199138 |
| Molecular Function | GO:0004882 | androgen receptor activity |
RGD:2147 | IDA | Rat | RGD:1298681|PMID:2341409 |
| Molecular Function | GO:0005515 | protein binding |
MGI:88064 | IPI | Mouse | MGI:MGI:2384368|PMID:12145204 |
| Molecular Function | GO:0005515 | protein binding |
MGI:88064 | IPI | Mouse | MGI:MGI:2684511|PMID:14576337 |
| Molecular Function | GO:0005515 | protein binding |
RGD:2147 | IPI | Rat | RGD:12350225 |
| Molecular Function | GO:0016563 | transcription activator activity |
RGD:2147 | IDA | Rat | RGD:1298681|PMID:2341409 |
| Molecular Function | GO:0003700 | transcription factor activity |
MGI:88064 | IDA | Mouse | MGI:MGI:2384368|PMID:12145204 |
| Molecular Function | GO:0003700 | transcription factor activity |
MGI:88064 | IDA | Mouse | MGI:MGI:2684511|PMID:14576337 |
| Molecular Function | GO:0003700 | transcription factor activity |
P10275 | IDA | Human | PMID:15572661 |
| Cellular Component | GO:0030424 | axon |
RGD:2147 | IDA | Rat | RGD:1578679|PMID:12865346 |
| Cellular Component | GO:0005737 | cytoplasm |
MGI:88064 | IDA | Mouse | MGI:MGI:2384368|PMID:12145204 |
| Cellular Component | GO:0005737 | cytoplasm |
P10275 | IDA | Human | PMID:15572661 |
| Cellular Component | GO:0030425 | dendrite |
RGD:2147 | IDA | Rat | RGD:1578679|PMID:12865346 |
| Cellular Component | GO:0005634 | nucleus |
MGI:88064 | IDA | Mouse | MGI:MGI:2384368|PMID:12145204 |
| Cellular Component | GO:0005634 | nucleus |
MGI:88064 | IDA | Mouse | MGI:MGI:3529739|PMID:15660130 |
| Cellular Component | GO:0005634 | nucleus |
MGI:88064 | IPI | Mouse | MGI:MGI:2684511|PMID:14576337 |
| Cellular Component | GO:0005634 | nucleus |
P10275 | IDA | Human | PMID:15572661 |
| Cellular Component | GO:0005634 | nucleus |
RGD:2147 | IDA | Rat | RGD:1298681|PMID:2341409 |
| Biological Process | GO:0030521 | androgen receptor signaling pathway |
MGI:88064 | IDA | Mouse | MGI:MGI:3529739|PMID:15660130 |
| Biological Process | GO:0030521 | androgen receptor signaling pathway |
MGI:88064 | IDA | Mouse | MGI:MGI:3047515|PMID:15199138 |
| Biological Process | GO:0030521 | androgen receptor signaling pathway |
RGD:2147 | IMP | Rat | RGD:1298681|PMID:2341409 |
| Biological Process | GO:0009987 | cellular process |
MGI:88064 | IDA | Mouse | MGI:MGI:2384368|PMID:12145204 |
| Biological Process | GO:0001701 | in utero embryonic development |
MGI:88064 | IMP | Mouse | MGI:MGI:2661993|PMID:10319319 |
| Biological Process | GO:0008584 | male gonad development |
MGI:88064 | IMP | Mouse | MGI:MGI:2661993|PMID:10319319 |
| Biological Process | GO:0046661 | male sex differentiation |
RGD:2147 | IMP | Rat | RGD:1298681|PMID:2341409 |
| Biological Process | GO:0019102 | male somatic sex determination |
MGI:88064 | IMP | Mouse | MGI:MGI:53651|PMID:5452809 |
| Biological Process | GO:0045449 | regulation of transcription |
MGI:88064 | IDA | Mouse | MGI:MGI:2384368|PMID:12145204 |
| Biological Process | GO:0006355 | regulation of transcription, DNA-dependent |
MGI:88064 | IDA | Mouse | MGI:MGI:2684511|PMID:14576337 |