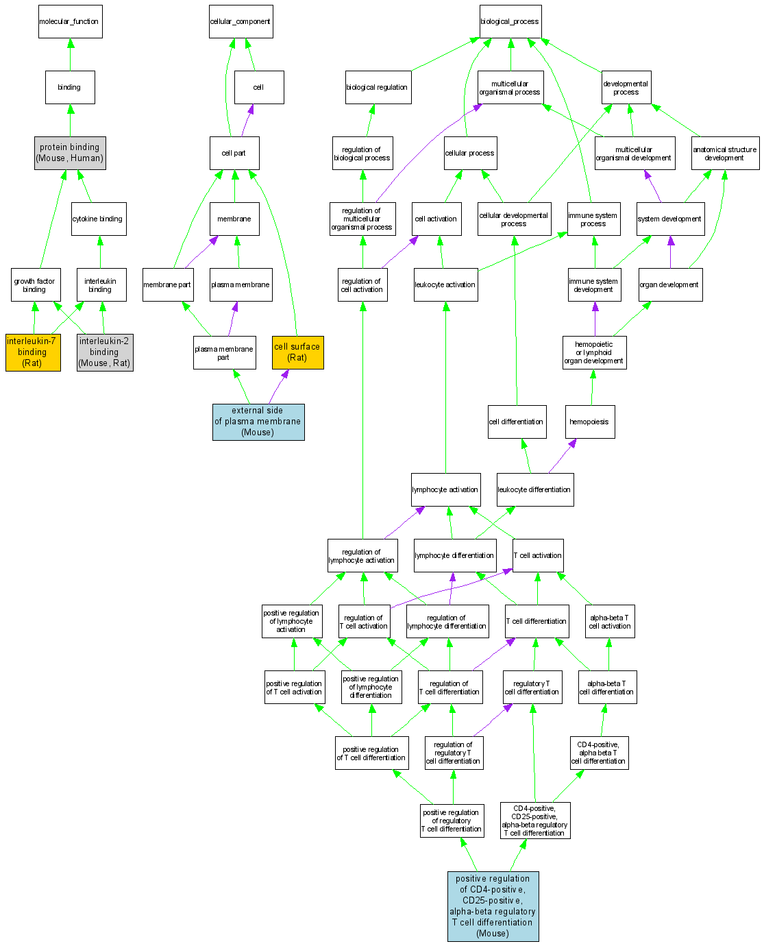
Compare GO annotations related to Combined immunodeficiency, X-linked, moderate using OMIM genes and OrthoDisease orthologs

A table of the annotations represented in this image is provided below.
CategoryIDTermDB ObjectEvidenceOrganismReference
Molecular FunctionGO:0019976interleukin-2 binding MGI:96551IPIMouseMGI:MGI:64265|PMID:8262055
Molecular FunctionGO:0019976interleukin-2 binding RGD:621466IMPRatRGD:633044|PMID:11815609
Molecular FunctionGO:0019982interleukin-7 binding RGD:621466IMPRatRGD:633044|PMID:11815609
Molecular FunctionGO:0005515protein binding MGI:96551IPIMouseMGI:MGI:3687433|PMID:8266076
Molecular FunctionGO:0005515protein binding P31785IPIHumanPMID:12504082
Cellular ComponentGO:0009986cell surface RGD:621466IMPRatRGD:633044|PMID:11815609
Cellular ComponentGO:0009897external side of plasma membrane MGI:96551IDAMouseMGI:MGI:64265|PMID:8262055
Biological ProcessGO:0032831positive regulation of CD4-positive, CD25-positive, alpha-beta regulatory T cell differentiation MGI:96551IMPMouseMGI:MGI:3662823|PMID:16227984