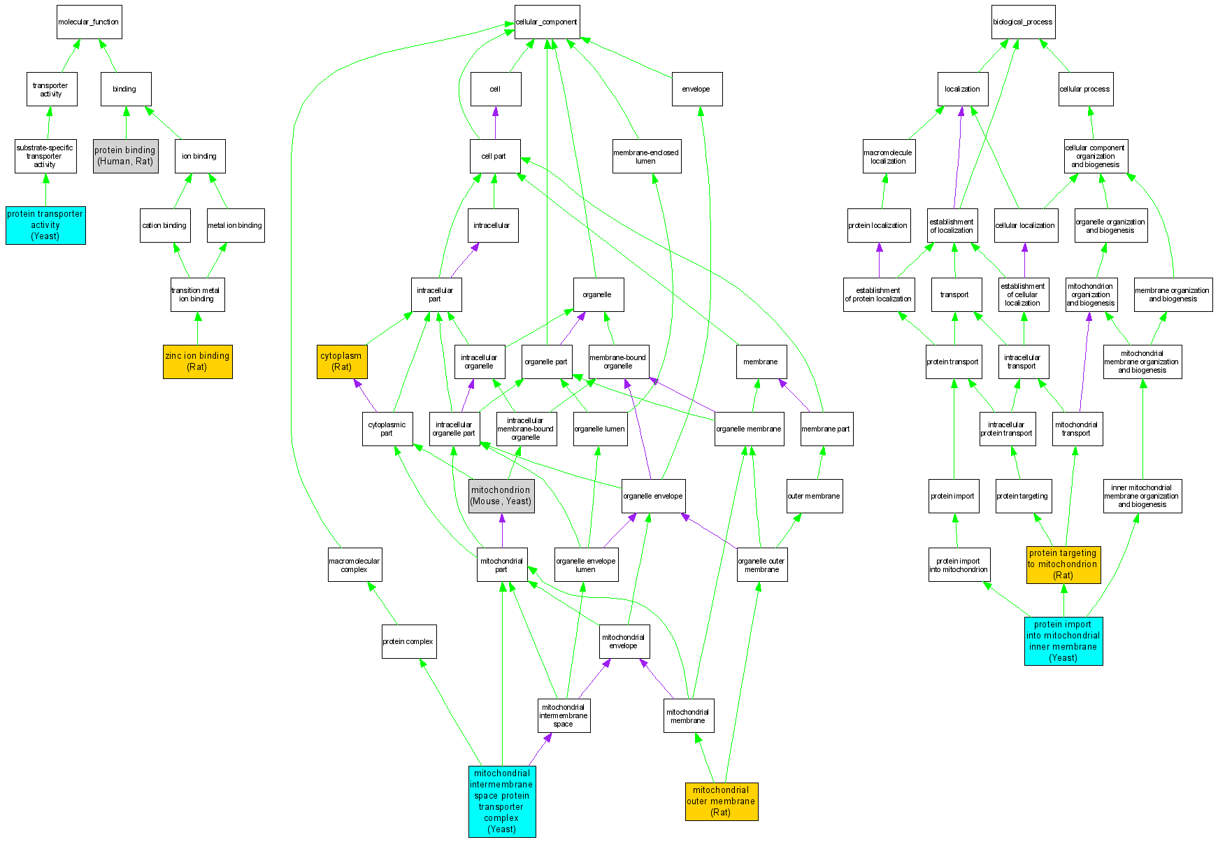
| Category | ID | Term | DB Object | Evidence | Organism | Reference |
| Molecular Function | GO:0005515 | protein binding |
O60220 | IPI | Human | PMID:17353931 |
| Molecular Function | GO:0005515 | protein binding |
RGD:621801 | IPI | Rat | RGD:724770|PMID:12745081 |
| Molecular Function | GO:0008565 | protein transporter activity |
S000007348 | IPI | Yeast | SGD_REF:S000047441|PMID:10469659 |
| Molecular Function | GO:0008565 | protein transporter activity |
S000007348 | IPI | Yeast | SGD_REF:S000043156|PMID:10051608 |
| Molecular Function | GO:0008565 | protein transporter activity |
S000007348 | IMP | Yeast | SGD_REF:S000047441|PMID:10469659 |
| Molecular Function | GO:0008270 | zinc ion binding |
RGD:621801 | IDA | Rat | RGD:724770|PMID:12745081 |
| Cellular Component | GO:0005737 | cytoplasm |
RGD:621801 | IDA | Rat | RGD:724770|PMID:12745081 |
| Cellular Component | GO:0042719 | mitochondrial intermembrane space protein transporter complex |
S000007348 | IDA | Yeast | SGD_REF:S000071489|PMID:12221072 |
| Cellular Component | GO:0005741 | mitochondrial outer membrane |
RGD:621801 | IDA | Rat | RGD:724770|PMID:12745081 |
| Cellular Component | GO:0005739 | mitochondrion |
MGI:1353433 | IDA | Mouse | MGI:MGI:2682130|PMID:14651853 |
| Cellular Component | GO:0005739 | mitochondrion |
S000007348 | IDA | Yeast | SGD_REF:S000117178|PMID:16823961 |
| Biological Process | GO:0045039 | protein import into mitochondrial inner membrane |
S000007348 | IGI | Yeast | SGD_REF:S000043156|PMID:10051608 |
| Biological Process | GO:0045039 | protein import into mitochondrial inner membrane |
S000007348 | IPI | Yeast | SGD_REF:S000047441|PMID:10469659 |
| Biological Process | GO:0045039 | protein import into mitochondrial inner membrane |
S000007348 | IMP | Yeast | SGD_REF:S000047441|PMID:10469659 |
| Biological Process | GO:0045039 | protein import into mitochondrial inner membrane |
S000007348 | IPI | Yeast | SGD_REF:S000043156|PMID:10051608 |
| Biological Process | GO:0006626 | protein targeting to mitochondrion |
RGD:621801 | IDA | Rat | RGD:724770|PMID:12745081 |