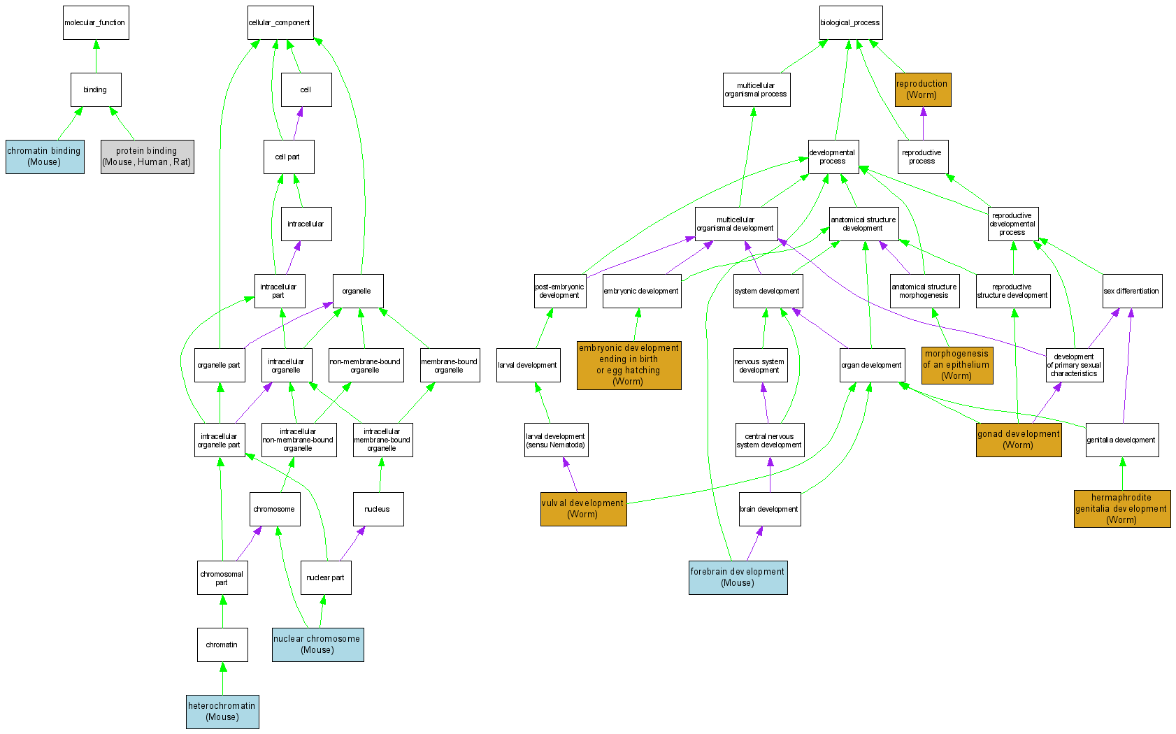
Compare GO annotations related to Juberg-Marsidi syndrome using OMIM genes and OrthoDisease orthologs

A table of the annotations represented in this image is provided below.
CategoryIDTermDB ObjectEvidenceOrganismReference
Molecular FunctionGO:0003682chromatin binding MGI:103067IDAMouseMGI:MGI:3057220|PMID:15522233
Molecular FunctionGO:0005515protein binding MGI:103067IPIMouseMGI:MGI:3051070|PMID:15252119
Molecular FunctionGO:0005515protein binding P46100IPIHumanPMID:12953102
Molecular FunctionGO:0005515protein binding RGD:619795IPIRatRGD:631943|PMID:8667030
Molecular FunctionGO:0005515protein binding RGD:619795IPIRatRGD:8667030
Cellular ComponentGO:0000792heterochromatin MGI:103067IDAMouseMGI:MGI:3051070|PMID:15252119
Cellular ComponentGO:0000792heterochromatin MGI:103067IDAMouseMGI:MGI:2682084|PMID:14519686
Cellular ComponentGO:0000228nuclear chromosome MGI:103067IDAMouseMGI:MGI:2150845|PMID:11555636
Biological ProcessGO:0009792embryonic development ending in birth or egg hatching WBGene00006961IMPWormWB:WBPaper00024692|PMID:15649460
Biological ProcessGO:0030900forebrain development MGI:103067IMPMouseMGI:MGI:3528132|PMID:15668733
Biological ProcessGO:0008406gonad development WBGene00006961IMPWormWB:WBPaper00024322|PMID:15328017
Biological ProcessGO:0008406gonad development WBGene00006961IMPWormWB:WBPaper00024692|PMID:15649460
Biological ProcessGO:0040035hermaphrodite genitalia development WBGene00006961IMPWormWB:WBPaper00024322|PMID:15328017
Biological ProcessGO:0040035hermaphrodite genitalia development WBGene00006961IMPWormWB:WBPaper00024692|PMID:15649460
Biological ProcessGO:0002009morphogenesis of an epithelium WBGene00006961IMPWormWB:WBPaper00024692|PMID:15649460
Biological ProcessGO:0000003reproduction WBGene00006961IMPWormWB:WBPaper00024322|PMID:15328017
Biological ProcessGO:0000003reproduction WBGene00006961IMPWormWB:WBPaper00024692|PMID:15649460
Biological ProcessGO:0040025vulval development WBGene00006961IMPWormWB:WBPaper00024692|PMID:15649460