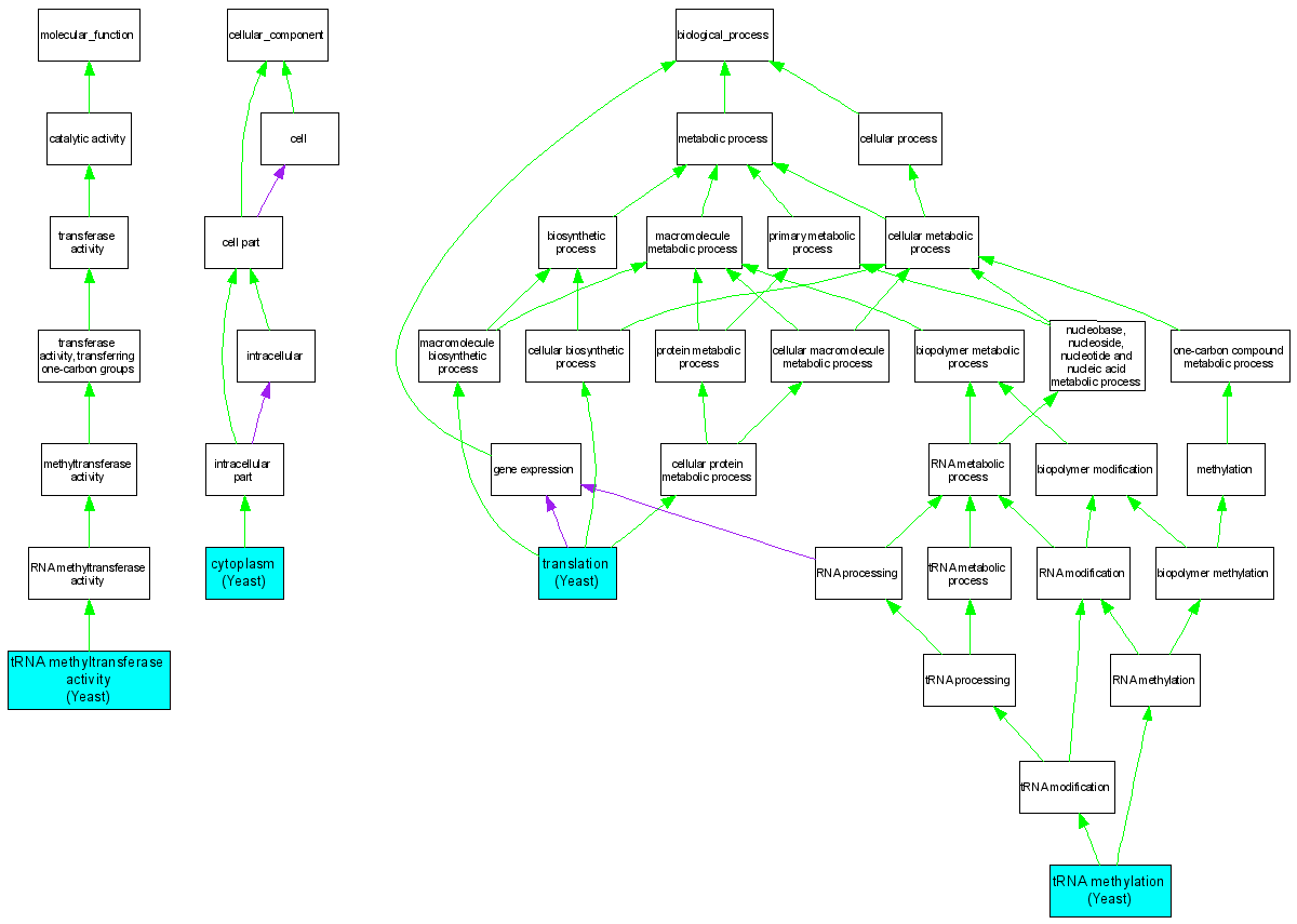
Compare GO annotations related to Mental retardation, X-linked-9 using OMIM genes and OrthoDisease orthologs

A table of the annotations represented in this image is provided below.
CategoryIDTermDB ObjectEvidenceOrganismReference
Molecular FunctionGO:0008175tRNA methyltransferase activity S000000265IDAYeastSGD_REF:S000069485|PMID:11927565
Molecular FunctionGO:0008175tRNA methyltransferase activity S000000265IMPYeastSGD_REF:S000047696|PMID:9917067
Cellular ComponentGO:0005737cytoplasm S000000265IDAYeastSGD_REF:S000069485|PMID:11927565
Biological ProcessGO:0006412translation S000000265IMPYeastSGD_REF:S000069485|PMID:11927565
Biological ProcessGO:0030488tRNA methylation S000000265IDAYeastSGD_REF:S000069485|PMID:11927565