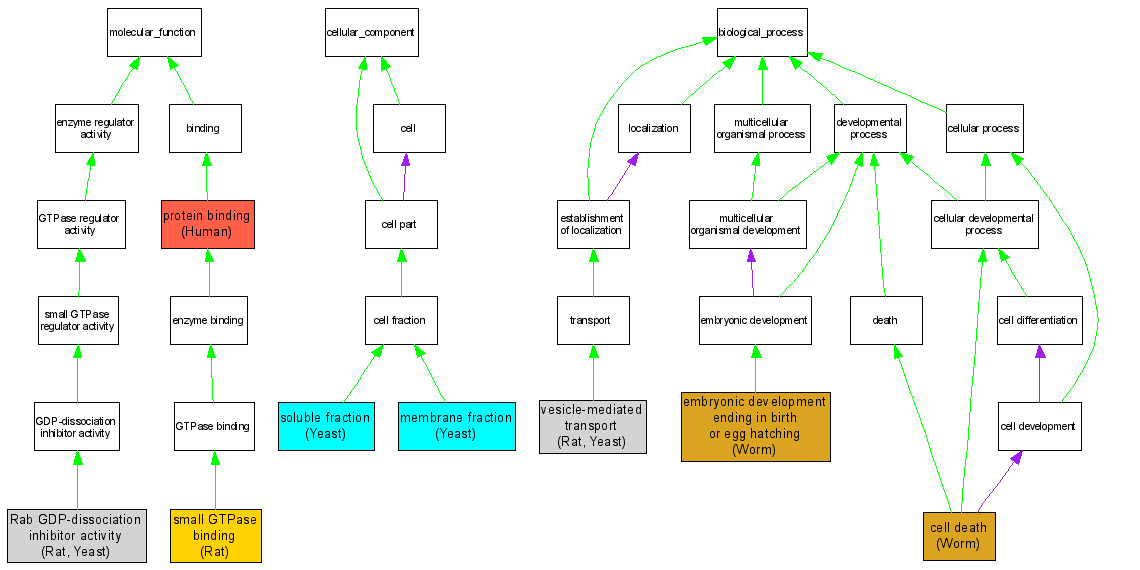
| Category | ID | Term | DB Object | Evidence | Organism | Reference |
| Molecular Function | GO:0005515 | protein binding |
P31150 | IPI | Human | PMID:17353931 |
| Molecular Function | GO:0005093 | Rab GDP-dissociation inhibitor activity |
RGD:61802 | IDA | Rat | RGD:61604|PMID:8188702 |
| Molecular Function | GO:0005093 | Rab GDP-dissociation inhibitor activity |
S000000938 | IDA | Yeast | SGD_REF:S000043249|PMID:8157010 |
| Molecular Function | GO:0031267 | small GTPase binding |
RGD:61802 | IDA | Rat | RGD:61604|PMID:8188702 |
| Cellular Component | GO:0005624 | membrane fraction |
S000000938 | IDA | Yeast | SGD_REF:S000045858|PMID:10329679 |
| Cellular Component | GO:0005625 | soluble fraction |
S000000938 | IDA | Yeast | SGD_REF:S000045858|PMID:10329679 |
| Biological Process | GO:0008219 | cell death |
WBGene00001558 | IMP | Worm | WB:WBPaper00025087|PMID:15837622 |
| Biological Process | GO:0009792 | embryonic development ending in birth or egg hatching |
WBGene00001558 | IMP | Worm | WB:WBPaper00025054|PMID:15791247 |
| Biological Process | GO:0016192 | vesicle-mediated transport |
RGD:61802 | IEP | Rat | RGD:61604|PMID:8188702 |
| Biological Process | GO:0016192 | vesicle-mediated transport |
S000000938 | IMP | Yeast | SGD_REF:S000043249|PMID:8157010 |