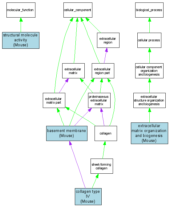
Compare GO annotations related to Leiomyomatosis, diffuse, with Alport syndrome using OMIM genes and OrthoDisease orthologs

A table of the annotations represented in this image is provided below.
CategoryIDTermDB ObjectEvidenceOrganismReference
Molecular FunctionGO:0005198structural molecule activity MGI:2152695IDAMouseMGI:MGI:2148900|PMID:10965041
Cellular ComponentGO:0005604basement membrane MGI:2152695IDAMouseMGI:MGI:2157737|PMID:11732842
Cellular ComponentGO:0005587collagen type IV MGI:2152695IDAMouseMGI:MGI:2148900|PMID:10965041
Cellular ComponentGO:0005587collagen type IV MGI:2152695IDAMouseMGI:MGI:2183884|PMID:12101409
Biological ProcessGO:0030198extracellular matrix organization and biogenesis MGI:2152695IDAMouseMGI:MGI:2148900|PMID:10965041