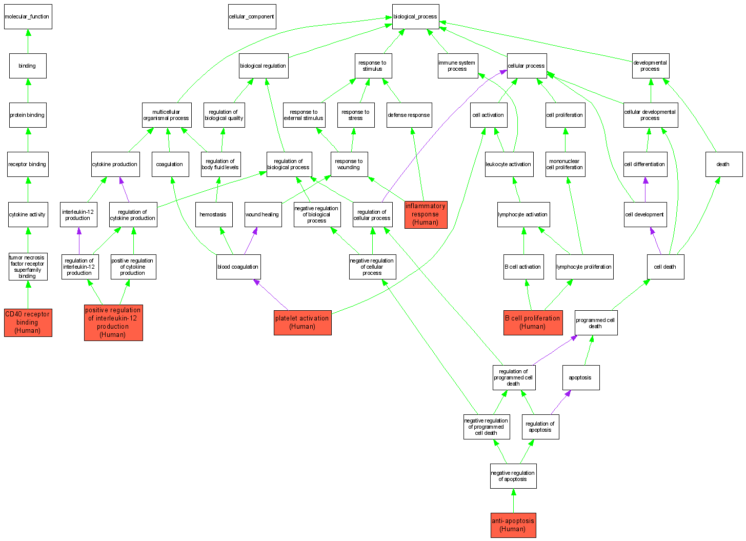
Compare GO annotations related to Immunodeficiency, X-linked, with hyper-IgM using OMIM genes and OrthoDisease orthologs

A table of the annotations represented in this image is provided below.
CategoryIDTermDB ObjectEvidenceOrganismReference
Molecular FunctionGO:0005174CD40 receptor binding P29965IPIHumanPMID:9468137
Biological ProcessGO:0006916anti-apoptosis P29965IDAHumanPMID:12697681
Biological ProcessGO:0042100B cell proliferation P29965IDAHumanPMID:8605945
Biological ProcessGO:0006954inflammatory response P29965IDAHumanPMID:9468137
Biological ProcessGO:0030168platelet activation P29965IDAHumanPMID:9468137
Biological ProcessGO:0032735positive regulation of interleukin-12 production P29965IDAHumanPMID:9922218