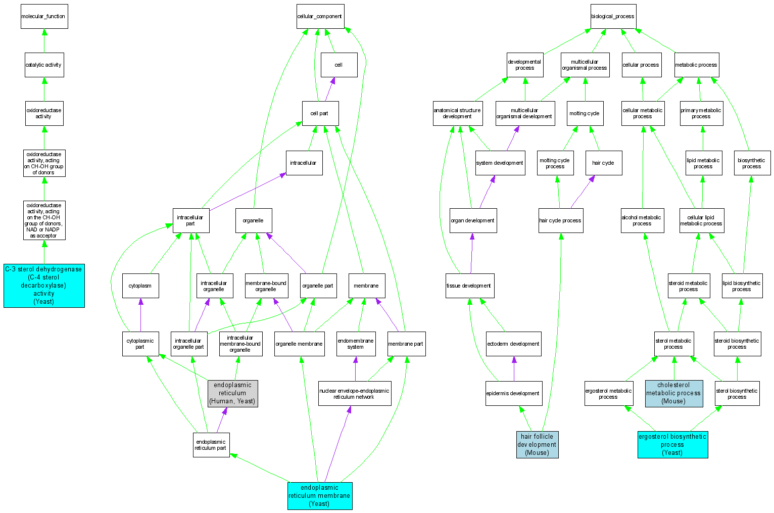
| Category | ID | Term | DB Object | Evidence | Organism | Reference |
| Molecular Function | GO:0000252 | C-3 sterol dehydrogenase (C-4 sterol decarboxylase) activity |
S000002969 | IDA | Yeast | SGD_REF:S000054146|PMID:9811880 |
| Cellular Component | GO:0005783 | endoplasmic reticulum |
Q15738 | IDA | Human | PMID:11256614 |
| Cellular Component | GO:0005783 | endoplasmic reticulum |
S000002969 | IDA | Yeast | SGD_REF:S000060167|PMID:11279045 |
| Cellular Component | GO:0005789 | endoplasmic reticulum membrane |
S000002969 | IDA | Yeast | SGD_REF:S000070201|PMID:12119386 |
| Biological Process | GO:0008203 | cholesterol metabolic process |
MGI:1099438 | IMP | Mouse | MGI:MGI:1338572|PMID:10369263 |
| Biological Process | GO:0006696 | ergosterol biosynthetic process |
S000002969 | IDA | Yeast | SGD_REF:S000054146|PMID:9811880 |
| Biological Process | GO:0001942 | hair follicle development |
MGI:1099438 | IMP | Mouse | MGI:MGI:53980|PMID:4435359 |