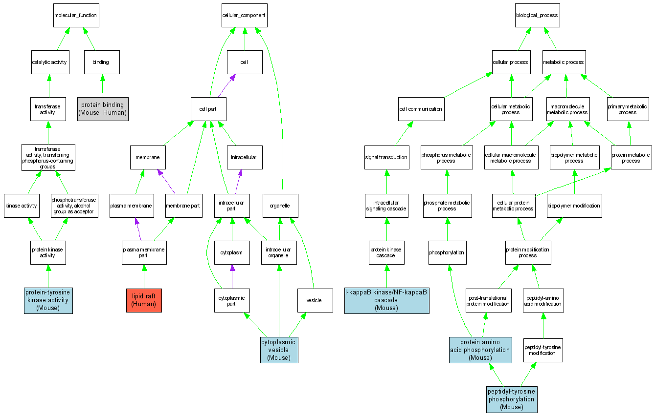
| Category | ID | Term | DB Object | Evidence | Organism | Reference |
| Molecular Function | GO:0005515 | protein binding |
MGI:88216 | IPI | Mouse | MGI:MGI:3687411|PMID:9012831 |
| Molecular Function | GO:0005515 | protein binding |
MGI:88216 | IPI | Mouse | MGI:MGI:3688344|PMID:15102471 |
| Molecular Function | GO:0005515 | protein binding |
Q06187 | IPI | Human | PMID:11788586 |
| Molecular Function | GO:0005515 | protein binding |
Q06187 | IPI | Human | PMID:9012831 |
| Molecular Function | GO:0005515 | protein binding |
Q06187 | IPI | Human | PMID:9571151 |
| Molecular Function | GO:0004713 | protein-tyrosine kinase activity |
MGI:88216 | IDA | Mouse | MGI:MGI:1859033|PMID:10872802 |
| Cellular Component | GO:0031410 | cytoplasmic vesicle |
MGI:88216 | IDA | Mouse | MGI:MGI:3037199|PMID:14657254 |
| Cellular Component | GO:0045121 | lipid raft |
Q06187 | IDA | Human | PMID:15046600 |
| Biological Process | GO:0007249 | I-kappaB kinase/NF-kappaB cascade |
MGI:88216 | IMP | Mouse | MGI:MGI:2680750|PMID:14597404 |
| Biological Process | GO:0018108 | peptidyl-tyrosine phosphorylation |
MGI:88216 | IDA | Mouse | MGI:MGI:1859033|PMID:10872802 |
| Biological Process | GO:0006468 | protein amino acid phosphorylation |
MGI:88216 | IDA | Mouse | MGI:MGI:2387266|PMID:12235209 |