| Category | ID | Term | DB Object | Evidence | Organism | Reference |
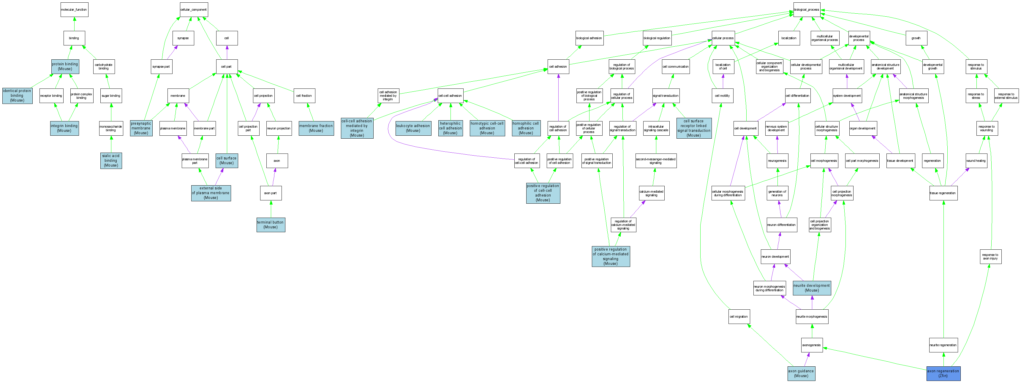
| Molecular Function | GO:0042802 | identical protein binding |
MGI:96721 | IDA | Mouse | MGI:MGI:85772|PMID:9048906 |
| Molecular Function | GO:0042802 | identical protein binding |
MGI:96721 | IDA | Mouse | MGI:MGI:3757617|PMID:8557754 |
| Molecular Function | GO:0005178 | integrin binding |
MGI:96721 | IDA | Mouse | MGI:MGI:3757617|PMID:8557754 |
| Molecular Function | GO:0005515 | protein binding |
MGI:96721 | IPI | Mouse | MGI:MGI:85772|PMID:9048906 |
| Molecular Function | GO:0005515 | protein binding |
MGI:96721 | IPI | Mouse | MGI:MGI:3706622|PMID:11283023 |
| Molecular Function | GO:0005515 | protein binding |
MGI:96721 | IPI | Mouse | MGI:MGI:74049|PMID:7613634 |
| Molecular Function | GO:0033691 | sialic acid binding |
MGI:96721 | IDA | Mouse | MGI:MGI:3706622|PMID:11283023 |
| Cellular Component | GO:0009986 | cell surface |
MGI:96721 | IDA | Mouse | MGI:MGI:3032463|PMID:12514225 |
| Cellular Component | GO:0009897 | external side of plasma membrane |
MGI:96721 | IDA | Mouse | MGI:MGI:65397|PMID:8125140 |
| Cellular Component | GO:0009897 | external side of plasma membrane |
MGI:96721 | IDA | Mouse | MGI:MGI:74049|PMID:7613634 |
| Cellular Component | GO:0005624 | membrane fraction |
MGI:96721 | IDA | Mouse | MGI:MGI:3706622|PMID:11283023 |
| Cellular Component | GO:0042734 | presynaptic membrane |
MGI:96721 | IDA | Mouse | MGI:MGI:3619851|PMID:16537644 |
| Cellular Component | GO:0043195 | terminal button |
MGI:96721 | IDA | Mouse | MGI:MGI:3619851|PMID:16537644 |
| Biological Process | GO:0007411 | axon guidance |
MGI:96721 | IMP | Mouse | MGI:MGI:2449891|PMID:12533613 |
| Biological Process | GO:0031103 | axon regeneration |
ZDB-GENE-980526-512 | IMP | Zfin | ZFIN:ZDB-PUB-040913-2|PMID:15356195 |
| Biological Process | GO:0007166 | cell surface receptor linked signal transduction |
MGI:96721 | IDA | Mouse | MGI:MGI:74049|PMID:7613634 |
| Biological Process | GO:0033631 | cell-cell adhesion mediated by integrin |
MGI:96721 | IMP | Mouse | MGI:MGI:3757617|PMID:8557754 |
| Biological Process | GO:0007157 | heterophilic cell adhesion |
MGI:96721 | IMP | Mouse | MGI:MGI:3757617|PMID:8557754 |
| Biological Process | GO:0007156 | homophilic cell adhesion |
MGI:96721 | IMP | Mouse | MGI:MGI:3757619|PMID:7669058 |
| Biological Process | GO:0034109 | homotypic cell-cell adhesion |
MGI:96721 | IMP | Mouse | MGI:MGI:74049|PMID:7613634 |
| Biological Process | GO:0007159 | leukocyte adhesion |
MGI:96721 | IMP | Mouse | MGI:MGI:3757623|PMID:8117278 |
| Biological Process | GO:0007159 | leukocyte adhesion |
MGI:96721 | IMP | Mouse | MGI:MGI:3757617|PMID:8557754 |
| Biological Process | GO:0031175 | neurite development |
MGI:96721 | IDA | Mouse | MGI:MGI:3706622|PMID:11283023 |
| Biological Process | GO:0031175 | neurite development |
MGI:96721 | IMP | Mouse | MGI:MGI:3706622|PMID:11283023 |
| Biological Process | GO:0050850 | positive regulation of calcium-mediated signaling |
MGI:96721 | IDA | Mouse | MGI:MGI:74049|PMID:7613634 |
| Biological Process | GO:0022409 | positive regulation of cell-cell adhesion |
MGI:96721 | IMP | Mouse | MGI:MGI:3757619|PMID:7669058 |