| Category | ID | Term | DB Object | Evidence | Organism | Reference |
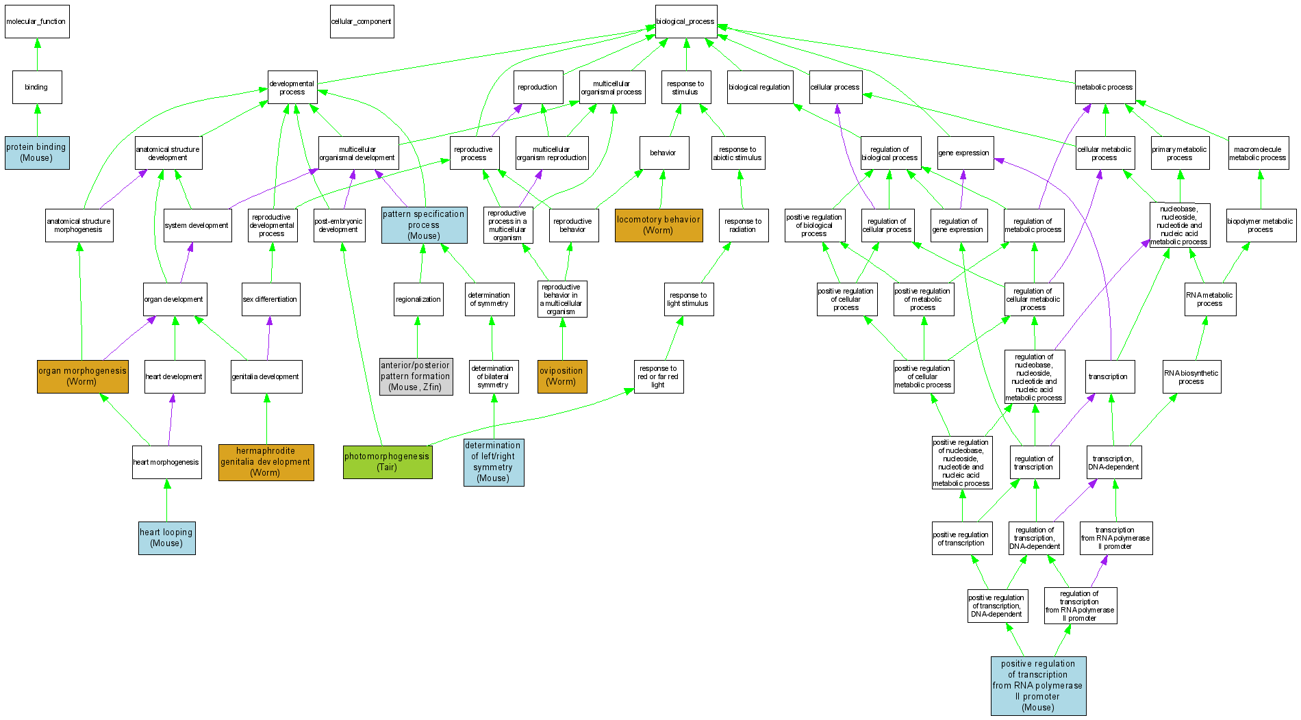
| Molecular Function | GO:0005515 | protein binding |
MGI:106676 | IPI | Mouse | MGI:MGI:3688043|PMID:11238441 |
| Biological Process | GO:0009952 | anterior/posterior pattern formation |
MGI:106676 | IGI | Mouse | MGI:MGI:3624254|PMID:16496285 |
| Biological Process | GO:0009952 | anterior/posterior pattern formation |
ZDB-GENE-030708-2 | IEP | Zfin | ZFIN:ZDB-PUB-011217-14|PMID:11748837 |
| Biological Process | GO:0007368 | determination of left/right symmetry |
MGI:106676 | IMP | Mouse | MGI:MGI:3624254|PMID:16496285 |
| Biological Process | GO:0007368 | determination of left/right symmetry |
MGI:106676 | IGI | Mouse | MGI:MGI:3624254|PMID:16496285 |
| Biological Process | GO:0001947 | heart looping |
MGI:106676 | IMP | Mouse | MGI:MGI:3624254|PMID:16496285 |
| Biological Process | GO:0001947 | heart looping |
MGI:106676 | IGI | Mouse | MGI:MGI:3624254|PMID:16496285 |
| Biological Process | GO:0040035 | hermaphrodite genitalia development |
WBGene00004335 | IMP | Worm | WB:WBPaper00006395|PMID:14551910 |
| Biological Process | GO:0007626 | locomotory behavior |
WBGene00004335 | IMP | Worm | WB:WBPaper00006395|PMID:14551910 |
| Biological Process | GO:0009887 | organ morphogenesis |
WBGene00004335 | IMP | Worm | WB:WBPaper00005355|PMID:12091304 |
| Biological Process | GO:0018991 | oviposition |
WBGene00004335 | IMP | Worm | WB:WBPaper00005355|PMID:12091304 |
| Biological Process | GO:0018991 | oviposition |
WBGene00004335 | IMP | Worm | WB:WBPaper00006395|PMID:14551910 |
| Biological Process | GO:0007389 | pattern specification process |
MGI:106676 | IMP | Mouse | MGI:MGI:2178095|PMID:11959836 |
| Biological Process | GO:0009640 | photomorphogenesis |
gene:3353880 | IEP | Tair | TAIR:Publication:468|PMID:10794528 |
| Biological Process | GO:0045944 | positive regulation of transcription from RNA polymerase II promoter |
MGI:106676 | IDA | Mouse | MGI:MGI:3624254|PMID:16496285 |