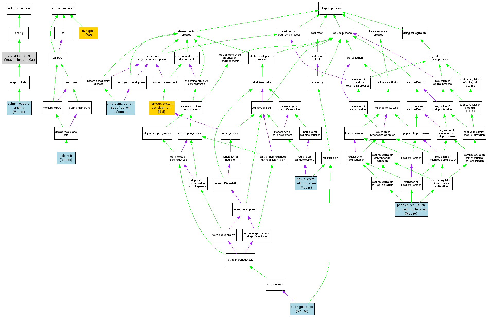
| Category | ID | Term | DB Object | Evidence | Organism | Reference |
| Molecular Function | GO:0046875 | ephrin receptor binding |
MGI:102708 | IPI | Mouse | MGI:MGI:3037383|PMID:14988728 |
| Molecular Function | GO:0005515 | protein binding |
MGI:102708 | IPI | Mouse | MGI:MGI:3037383|PMID:14988728 |
| Molecular Function | GO:0005515 | protein binding |
P98172 | IPI | Human | PMID:9883737 |
| Molecular Function | GO:0005515 | protein binding |
RGD:2540 | IDA | Rat | RGD:null |
| Molecular Function | GO:0005515 | protein binding |
RGD:2540 | IPI | Rat | RGD:null |
| Molecular Function | GO:0005515 | protein binding |
RGD:2540 | IPI | Rat | RGD:10558890 |
| Cellular Component | GO:0045121 | lipid raft |
MGI:102708 | IDA | Mouse | MGI:MGI:1334095|PMID:10197531 |
| Cellular Component | GO:0045202 | synapse |
RGD:2540 | IDA | Rat | RGD:null |
| Biological Process | GO:0007411 | axon guidance |
MGI:102708 | IMP | Mouse | MGI:MGI:2153438|PMID:11731465 |
| Biological Process | GO:0009880 | embryonic pattern specification |
MGI:102708 | IMP | Mouse | MGI:MGI:3037600|PMID:15037550 |
| Biological Process | GO:0007399 | nervous system development |
RGD:2540 | IMP | Rat | RGD:727396|PMID:12139920 |
| Biological Process | GO:0001755 | neural crest cell migration |
MGI:102708 | IMP | Mouse | MGI:MGI:3037600|PMID:15037550 |
| Biological Process | GO:0042102 | positive regulation of T cell proliferation |
MGI:102708 | IDA | Mouse | MGI:MGI:3522541|PMID:15502157 |