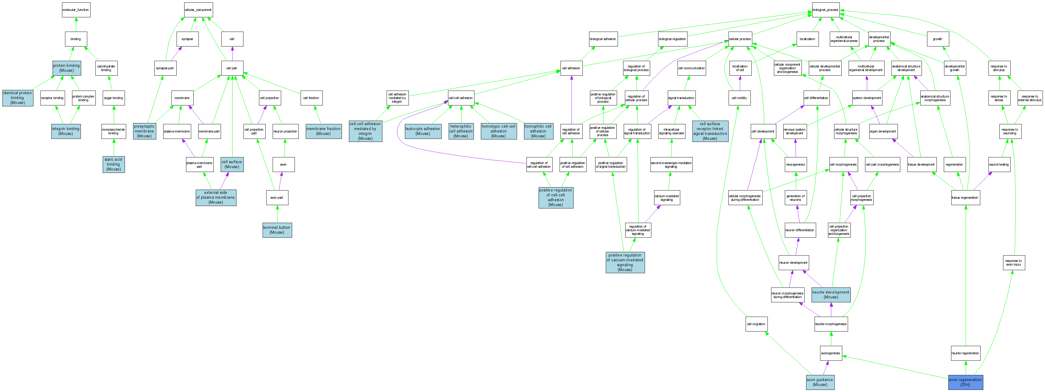
Compare GO annotations related to MASA syndrome using OMIM genes and OrthoDisease orthologs

A table of the annotations represented in this image is provided below.
CategoryIDTermDB ObjectEvidenceOrganismReference
Molecular FunctionGO:0042802identical protein binding MGI:96721IDAMouseMGI:MGI:85772|PMID:9048906
Molecular FunctionGO:0042802identical protein binding MGI:96721IDAMouseMGI:MGI:3757617|PMID:8557754
Molecular FunctionGO:0005178integrin binding MGI:96721IDAMouseMGI:MGI:3757617|PMID:8557754
Molecular FunctionGO:0005515protein binding MGI:96721IPIMouseMGI:MGI:85772|PMID:9048906
Molecular FunctionGO:0005515protein binding MGI:96721IPIMouseMGI:MGI:3706622|PMID:11283023
Molecular FunctionGO:0005515protein binding MGI:96721IPIMouseMGI:MGI:74049|PMID:7613634
Molecular FunctionGO:0033691sialic acid binding MGI:96721IDAMouseMGI:MGI:3706622|PMID:11283023
Cellular ComponentGO:0009986cell surface MGI:96721IDAMouseMGI:MGI:3032463|PMID:12514225
Cellular ComponentGO:0009897external side of plasma membrane MGI:96721IDAMouseMGI:MGI:65397|PMID:8125140
Cellular ComponentGO:0009897external side of plasma membrane MGI:96721IDAMouseMGI:MGI:74049|PMID:7613634
Cellular ComponentGO:0005624membrane fraction MGI:96721IDAMouseMGI:MGI:3706622|PMID:11283023
Cellular ComponentGO:0042734presynaptic membrane MGI:96721IDAMouseMGI:MGI:3619851|PMID:16537644
Cellular ComponentGO:0043195terminal button MGI:96721IDAMouseMGI:MGI:3619851|PMID:16537644
Biological ProcessGO:0007411axon guidance MGI:96721IMPMouseMGI:MGI:2449891|PMID:12533613
Biological ProcessGO:0031103axon regeneration ZDB-GENE-980526-512IMPZfinZFIN:ZDB-PUB-040913-2|PMID:15356195
Biological ProcessGO:0007166cell surface receptor linked signal transduction MGI:96721IDAMouseMGI:MGI:74049|PMID:7613634
Biological ProcessGO:0033631cell-cell adhesion mediated by integrin MGI:96721IMPMouseMGI:MGI:3757617|PMID:8557754
Biological ProcessGO:0007157heterophilic cell adhesion MGI:96721IMPMouseMGI:MGI:3757617|PMID:8557754
Biological ProcessGO:0007156homophilic cell adhesion MGI:96721IMPMouseMGI:MGI:3757619|PMID:7669058
Biological ProcessGO:0034109homotypic cell-cell adhesion MGI:96721IMPMouseMGI:MGI:74049|PMID:7613634
Biological ProcessGO:0007159leukocyte adhesion MGI:96721IMPMouseMGI:MGI:3757623|PMID:8117278
Biological ProcessGO:0007159leukocyte adhesion MGI:96721IMPMouseMGI:MGI:3757617|PMID:8557754
Biological ProcessGO:0031175neurite development MGI:96721IDAMouseMGI:MGI:3706622|PMID:11283023
Biological ProcessGO:0031175neurite development MGI:96721IMPMouseMGI:MGI:3706622|PMID:11283023
Biological ProcessGO:0050850positive regulation of calcium-mediated signaling MGI:96721IDAMouseMGI:MGI:74049|PMID:7613634
Biological ProcessGO:0022409positive regulation of cell-cell adhesion MGI:96721IMPMouseMGI:MGI:3757619|PMID:7669058