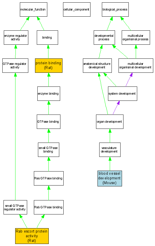
Compare GO annotations related to Choroideremia using OMIM genes and OrthoDisease orthologs

A table of the annotations represented in this image is provided below.
CategoryIDTermDB ObjectEvidenceOrganismReference
Molecular FunctionGO:0005515protein binding RGD:2340IPIRatRGD:null
Molecular FunctionGO:0005084Rab escort protein activity RGD:2340IDARatRGD:704419|PMID:8513495
Biological ProcessGO:0001568blood vessel development MGI:892979IMPMouseMGI:MGI:3052395|PMID:15242790