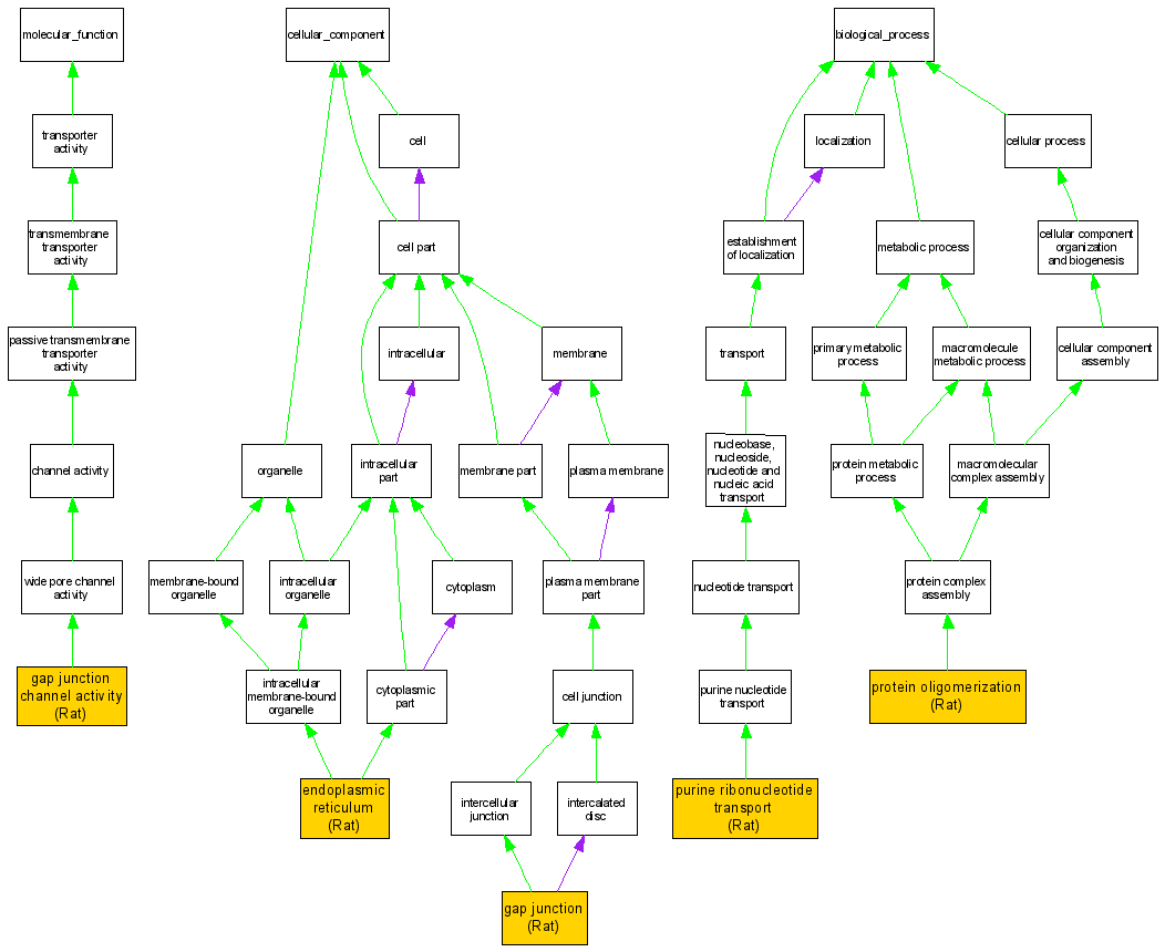
Compare GO annotations related to Charcot-Marie-Tooth neuropathy, X-linked dominant, 1 using OMIM genes and OrthoDisease orthologs

A table of the annotations represented in this image is provided below.
CategoryIDTermDB ObjectEvidenceOrganismReference
Molecular FunctionGO:0005243gap junction channel activity RGD:61926IDARatRGD:728476|PMID:12119284
Cellular ComponentGO:0005783endoplasmic reticulum RGD:61926IMPRatRGD:1582686|PMID:15817491
Cellular ComponentGO:0005921gap junction RGD:61926IDARatRGD:728476|PMID:12119284
Biological ProcessGO:0051259protein oligomerization RGD:61926IDARatRGD:1582686|PMID:15817491
Biological ProcessGO:0015868purine ribonucleotide transport RGD:61926IDARatRGD:728476|PMID:12119284