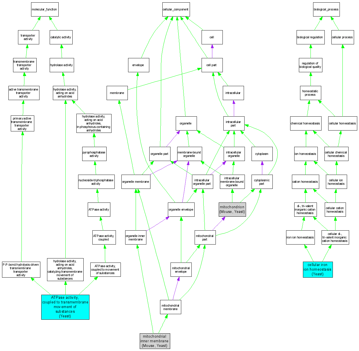
Compare GO annotations related to Anemia, sideroblastic, with ataxia using OMIM genes and OrthoDisease orthologs

A table of the annotations represented in this image is provided below.
CategoryIDTermDB ObjectEvidenceOrganismReference
Molecular FunctionGO:0042626ATPase activity, coupled to transmembrane movement of substances S000004916IMPYeastSGD_REF:S000050985|PMID:7828591
Cellular ComponentGO:0005743mitochondrial inner membrane MGI:109533IDAMouseMGI:MGI:3590069|PMID:12865426
Cellular ComponentGO:0005743mitochondrial inner membrane S000004916IDAYeastSGD_REF:S000050985|PMID:7828591
Cellular ComponentGO:0005739mitochondrion MGI:109533IDAMouseMGI:MGI:2682130|PMID:14651853
Cellular ComponentGO:0005739mitochondrion S000004916IDAYeastSGD_REF:S000117178|PMID:16823961
Biological ProcessGO:0006879cellular iron ion homeostasis S000004916IMPYeastSGD_REF:S000046445|PMID:9428742