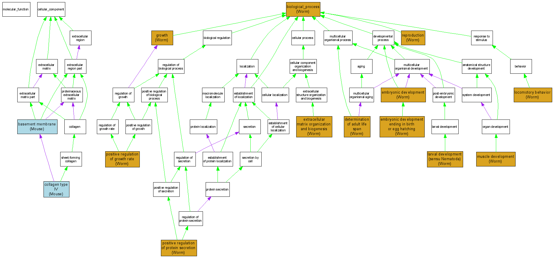
| Category | ID | Term | DB Object | Evidence | Organism | Reference |
| Cellular Component | GO:0005604 | basement membrane |
MGI:88456 | IDA | Mouse | MGI:MGI:2157737|PMID:11732842 |
| Cellular Component | GO:0005587 | collagen type IV |
MGI:88456 | IDA | Mouse | MGI:MGI:2183884|PMID:12101409 |
| Biological Process | GO:0008150 | biological_process |
WBGene00001263 | IMP | Worm | WB:WBPaper00005654|PMID:12529635 |
| Biological Process | GO:0008340 | determination of adult life span |
WBGene00001263 | IMP | Worm | WB:WBPaper00005654|PMID:12529635 |
| Biological Process | GO:0009790 | embryonic development |
WBGene00001263 | IMP | Worm | WB:WBPaper00002814|PMID:9166417 |
| Biological Process | GO:0009792 | embryonic development ending in birth or egg hatching |
WBGene00002280 | IMP | Worm | WB:WBPaper00004651|PMID:11231151 |
| Biological Process | GO:0009792 | embryonic development ending in birth or egg hatching |
WBGene00001263 | IMP | Worm | WB:WBPaper00005194|PMID:11922622 |
| Biological Process | GO:0009792 | embryonic development ending in birth or egg hatching |
WBGene00002280 | IMP | Worm | WB:WBPaper00025054|PMID:15791247 |
| Biological Process | GO:0009792 | embryonic development ending in birth or egg hatching |
WBGene00002280 | IMP | Worm | WB:WBPaper00000241|PMID:574105 |
| Biological Process | GO:0030198 | extracellular matrix organization and biogenesis |
WBGene00001263 | IMP | Worm | WB:WBPaper00002814|PMID:9166417 |
| Biological Process | GO:0040007 | growth |
WBGene00002280 | IMP | Worm | WB:WBPaper00004651|PMID:11231151 |
| Biological Process | GO:0040007 | growth |
WBGene00001263 | IMP | Worm | WB:WBPaper00006395|PMID:14551910 |
| Biological Process | GO:0040007 | growth |
WBGene00002280 | IMP | Worm | WB:WBPaper00006395|PMID:14551910 |
| Biological Process | GO:0002119 | larval development (sensu Nematoda) |
WBGene00002280 | IMP | Worm | WB:WBPaper00004651|PMID:11231151 |
| Biological Process | GO:0002119 | larval development (sensu Nematoda) |
WBGene00001263 | IMP | Worm | WB:WBPaper00006395|PMID:14551910 |
| Biological Process | GO:0002119 | larval development (sensu Nematoda) |
WBGene00002280 | IMP | Worm | WB:WBPaper00006395|PMID:14551910 |
| Biological Process | GO:0002119 | larval development (sensu Nematoda) |
WBGene00001263 | IMP | Worm | WB:WBPaper00002814|PMID:9166417 |
| Biological Process | GO:0007626 | locomotory behavior |
WBGene00002280 | IMP | Worm | WB:WBPaper00006395|PMID:14551910 |
| Biological Process | GO:0007626 | locomotory behavior |
WBGene00001263 | IMP | Worm | WB:WBPaper00006395|PMID:14551910 |
| Biological Process | GO:0007517 | muscle development |
WBGene00001263 | IMP | Worm | WB:WBPaper00002814|PMID:9166417 |
| Biological Process | GO:0040010 | positive regulation of growth rate |
WBGene00001263 | IMP | Worm | WB:WBPaper00004403|PMID:11099034 |
| Biological Process | GO:0050714 | positive regulation of protein secretion |
WBGene00001263 | IMP | Worm | WB:WBPaper00002814|PMID:9166417 |
| Biological Process | GO:0000003 | reproduction |
WBGene00002280 | IMP | Worm | WB:WBPaper00004651|PMID:11231151 |
| Biological Process | GO:0000003 | reproduction |
WBGene00001263 | IMP | Worm | WB:WBPaper00005654|PMID:12529635 |
| Biological Process | GO:0000003 | reproduction |
WBGene00001263 | IMP | Worm | WB:WBPaper00006395|PMID:14551910 |
| Biological Process | GO:0000003 | reproduction |
WBGene00001263 | IMP | Worm | WB:WBPaper00024681|PMID:15642374 |