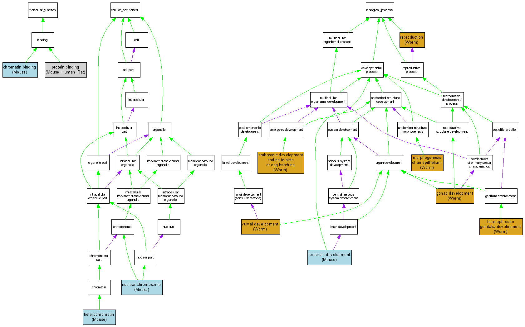
| Category | ID | Term | DB Object | Evidence | Organism | Reference |
| Molecular Function | GO:0003682 | chromatin binding |
MGI:103067 | IDA | Mouse | MGI:MGI:3057220|PMID:15522233 |
| Molecular Function | GO:0005515 | protein binding |
MGI:103067 | IPI | Mouse | MGI:MGI:3051070|PMID:15252119 |
| Molecular Function | GO:0005515 | protein binding |
P46100 | IPI | Human | PMID:12953102 |
| Molecular Function | GO:0005515 | protein binding |
RGD:619795 | IPI | Rat | RGD:631943|PMID:8667030 |
| Molecular Function | GO:0005515 | protein binding |
RGD:619795 | IPI | Rat | RGD:8667030 |
| Cellular Component | GO:0000792 | heterochromatin |
MGI:103067 | IDA | Mouse | MGI:MGI:3051070|PMID:15252119 |
| Cellular Component | GO:0000792 | heterochromatin |
MGI:103067 | IDA | Mouse | MGI:MGI:2682084|PMID:14519686 |
| Cellular Component | GO:0000228 | nuclear chromosome |
MGI:103067 | IDA | Mouse | MGI:MGI:2150845|PMID:11555636 |
| Biological Process | GO:0009792 | embryonic development ending in birth or egg hatching |
WBGene00006961 | IMP | Worm | WB:WBPaper00024692|PMID:15649460 |
| Biological Process | GO:0030900 | forebrain development |
MGI:103067 | IMP | Mouse | MGI:MGI:3528132|PMID:15668733 |
| Biological Process | GO:0008406 | gonad development |
WBGene00006961 | IMP | Worm | WB:WBPaper00024322|PMID:15328017 |
| Biological Process | GO:0008406 | gonad development |
WBGene00006961 | IMP | Worm | WB:WBPaper00024692|PMID:15649460 |
| Biological Process | GO:0040035 | hermaphrodite genitalia development |
WBGene00006961 | IMP | Worm | WB:WBPaper00024322|PMID:15328017 |
| Biological Process | GO:0040035 | hermaphrodite genitalia development |
WBGene00006961 | IMP | Worm | WB:WBPaper00024692|PMID:15649460 |
| Biological Process | GO:0002009 | morphogenesis of an epithelium |
WBGene00006961 | IMP | Worm | WB:WBPaper00024692|PMID:15649460 |
| Biological Process | GO:0000003 | reproduction |
WBGene00006961 | IMP | Worm | WB:WBPaper00024322|PMID:15328017 |
| Biological Process | GO:0000003 | reproduction |
WBGene00006961 | IMP | Worm | WB:WBPaper00024692|PMID:15649460 |
| Biological Process | GO:0040025 | vulval development |
WBGene00006961 | IMP | Worm | WB:WBPaper00024692|PMID:15649460 |