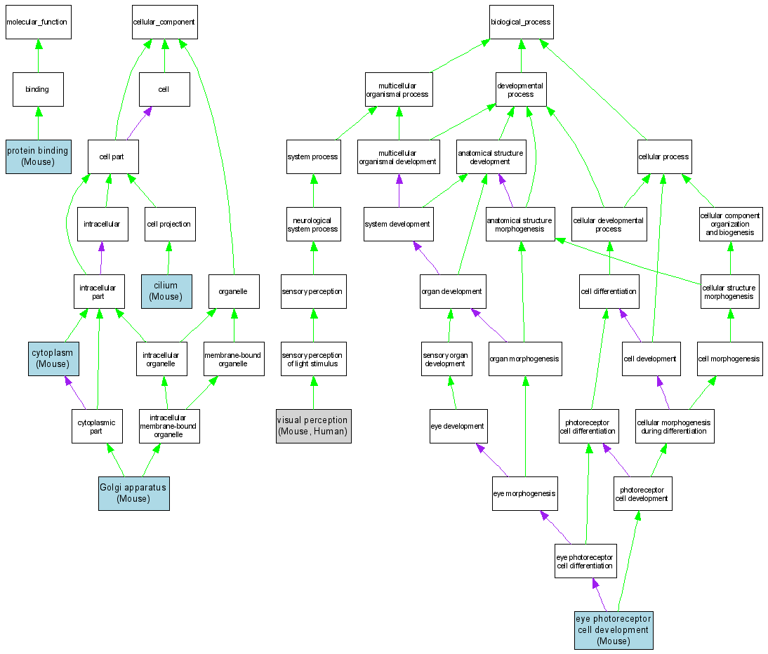
Compare GO annotations related to Retinitis pigmentosa-3 using OMIM genes and OrthoDisease orthologs

A table of the annotations represented in this image is provided below.
CategoryIDTermDB ObjectEvidenceOrganismReference
Molecular FunctionGO:0005515protein binding MGI:1344037IPIMouseMGI:MGI:1933524|PMID:11104772
Cellular ComponentGO:0005929cilium MGI:1344037IDAMouseMGI:MGI:1933524|PMID:11104772
Cellular ComponentGO:0005929cilium MGI:1344037IDAMouseMGI:MGI:2654998|PMID:12651948
Cellular ComponentGO:0005737cytoplasm MGI:1344037IDAMouseMGI:MGI:1933524|PMID:11104772
Cellular ComponentGO:0005794Golgi apparatus MGI:1344037IDAMouseMGI:MGI:1276250|PMID:9677393
Biological ProcessGO:0042462eye photoreceptor cell development MGI:1344037IMPMouseMGI:MGI:2654998|PMID:12651948
Biological ProcessGO:0007601visual perception MGI:1344037IMPMouseMGI:MGI:2654998|PMID:12651948
Biological ProcessGO:0007601visual perception Q92834IMPHumanPMID:96241570