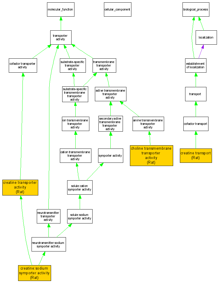
Compare GO annotations related to Creatine deficiency syndrome, X-linked using OMIM genes and OrthoDisease orthologs

A table of the annotations represented in this image is provided below.
CategoryIDTermDB ObjectEvidenceOrganismReference
Molecular FunctionGO:0015220choline transmembrane transporter activity RGD:619711IDARatRGD:737698|PMID:1633856
Molecular FunctionGO:0005308creatine transporter activity RGD:619711IDARatRGD:634748|PMID:8297374
Molecular FunctionGO:0005309creatine:sodium symporter activity RGD:619711IDARatRGD:1359082|PMID:12069495
Biological ProcessGO:0015881creatine transport RGD:619711IDARatRGD:634748|PMID:8297374
Biological ProcessGO:0015881creatine transport RGD:619711IDARatRGD:1359082|PMID:12069495