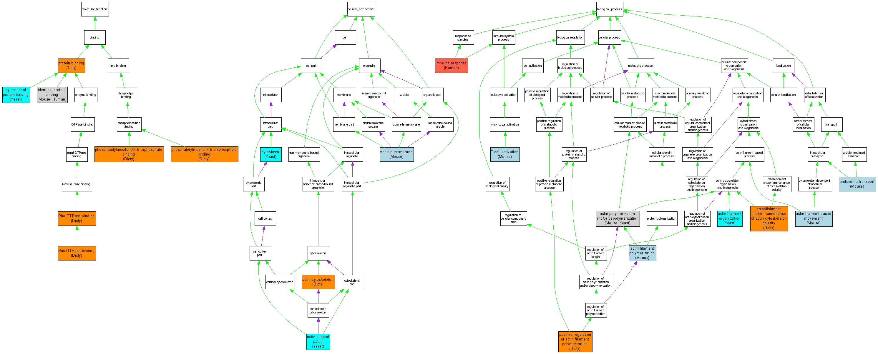
Compare GO annotations related to Neutropenia, severe congenital, X-linked using OMIM genes and OrthoDisease orthologs

A table of the annotations represented in this image is provided below.
CategoryIDTermDB ObjectEvidenceOrganismReference
Molecular FunctionGO:0008092cytoskeletal protein binding S000005707IDAYeastSGD_REF:S000040513|PMID:9214384
Molecular FunctionGO:0042802identical protein binding MGI:105059IDAMouseMGI:MGI:2387810|PMID:12147689
Molecular FunctionGO:0042802identical protein binding P42768IPIHumanPMID:12769847
Molecular FunctionGO:0005547phosphatidylinositol-3,4,5-triphosphate binding DDB0229895IDADictyDDB_REF:11060|PMID:15728724
Molecular FunctionGO:0005546phosphatidylinositol-4,5-bisphosphate binding DDB0229895IDADictyDDB_REF:11060|PMID:15728724
Molecular FunctionGO:0005515protein binding DDB0229895IPIDictyDDB_REF:11406|PMID:16899512
Molecular FunctionGO:0048365Rac GTPase binding DDB0229895IPIDictyDDB_REF:11455|PMID:16968699
Molecular FunctionGO:0017048Rho GTPase binding DDB0229895IPIDictyDDB_REF:11060|PMID:15728724
Cellular ComponentGO:0030479actin cortical patch S000005707IDAYeastSGD_REF:S000043043|PMID:10512884
Cellular ComponentGO:0015629actin cytoskeleton DDB0229895IDADictyDDB_REF:11060|PMID:15728724
Cellular ComponentGO:0005737cytoplasm S000005707IDAYeastSGD_REF:S000069459|PMID:11914276
Cellular ComponentGO:0012506vesicle membrane MGI:105059IDAMouseMGI:MGI:2387810|PMID:12147689
Biological ProcessGO:0007015actin filament organization S000005707IDAYeastSGD_REF:S000040513|PMID:9214384
Biological ProcessGO:0030041actin filament polymerization MGI:105059IDAMouseMGI:MGI:2387810|PMID:12147689
Biological ProcessGO:0030048actin filament-based movement MGI:105059IDAMouseMGI:MGI:2387810|PMID:12147689
Biological ProcessGO:0008154actin polymerization and/or depolymerization MGI:105059IDAMouseMGI:MGI:2387810|PMID:12147689
Biological ProcessGO:0008154actin polymerization and/or depolymerization S000005707IDAYeastSGD_REF:S000040513|PMID:9214384
Biological ProcessGO:0016197endosome transport MGI:105059IDAMouseMGI:MGI:2387810|PMID:12147689
Biological ProcessGO:0030950establishment and/or maintenance of actin cytoskeleton polarity DDB0229895IMPDictyDDB_REF:11060|PMID:15728724
Biological ProcessGO:0006955immune response P42768IMPHumanPMID:8069912
Biological ProcessGO:0030838positive regulation of actin filament polymerization DDB0229895IDADictyDDB_REF:11060|PMID:15728724
Biological ProcessGO:0042110T cell activation MGI:105059IMPMouseMGI:MGI:2388463|PMID:11070165