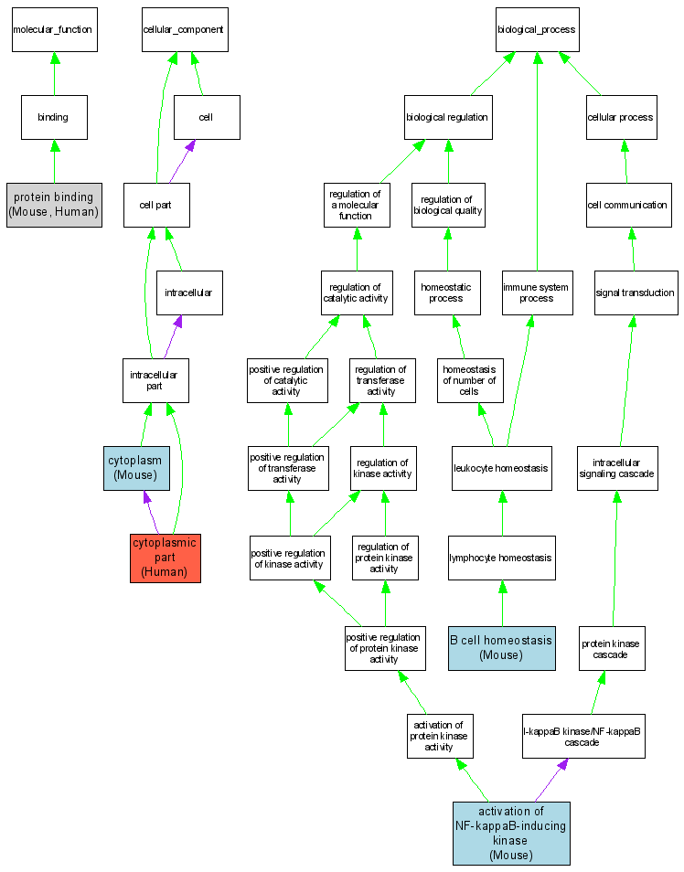
Compare GO annotations related to Ectodermal dysplasia, hypohidrotic, with immune deficiency using OMIM genes and OrthoDisease orthologs

A table of the annotations represented in this image is provided below.
CategoryIDTermDB ObjectEvidenceOrganismReference
Molecular FunctionGO:0005515protein binding MGI:1338074IPIMouseMGI:MGI:3621577|PMID:16612387
Molecular FunctionGO:0005515protein binding Q9Y6K9IPIHumanPMID:11113112
Cellular ComponentGO:0005737cytoplasm MGI:1338074IDAMouseMGI:MGI:2682548|PMID:14654787
Cellular ComponentGO:0044444cytoplasmic part Q9Y6K9IDAHumanPMID:11113112
Biological ProcessGO:0007250activation of NF-kappaB-inducing kinase MGI:1338074IDAMouseMGI:MGI:2682548|PMID:14654787
Biological ProcessGO:0001782B cell homeostasis MGI:1338074IMPMouseMGI:MGI:2387265|PMID:12235208