| Category | ID | Term | DB Object | Evidence | Organism | Reference |
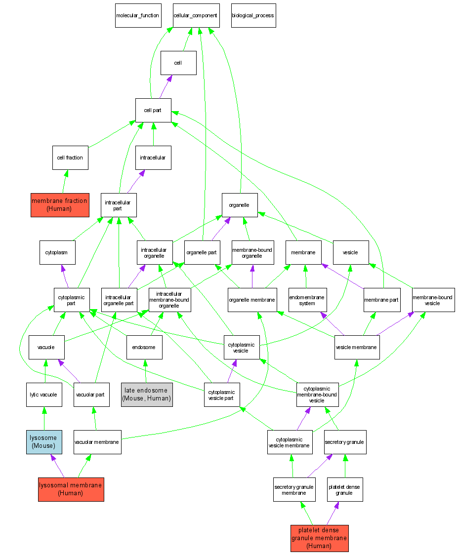
| Cellular Component | GO:0005770 | late endosome |
MGI:96748 | IDA | Mouse | MGI:MGI:3042340|PMID:14668490 |
| Cellular Component | GO:0005770 | late endosome |
P13473 | IDA | Human | PMID:15229288 |
| Cellular Component | GO:0005765 | lysosomal membrane |
P13473 | IDA | Human | PMID:15297306 |
| Cellular Component | GO:0005764 | lysosome |
MGI:96748 | IDA | Mouse | MGI:MGI:3619505|PMID:16399794 |
| Cellular Component | GO:0005764 | lysosome |
MGI:96748 | IDA | Mouse | MGI:MGI:2673081|PMID:12775715 |
| Cellular Component | GO:0005764 | lysosome |
MGI:96748 | IDA | Mouse | MGI:MGI:2679144|PMID:14557411 |
| Cellular Component | GO:0005764 | lysosome |
MGI:96748 | IDA | Mouse | MGI:MGI:3604923|PMID:16093322 |
| Cellular Component | GO:0005624 | membrane fraction |
P13473 | IDA | Human | PMID:15297306 |
| Cellular Component | GO:0031088 | platelet dense granule membrane |
P13473 | IDA | Human | PMID:15297306 |