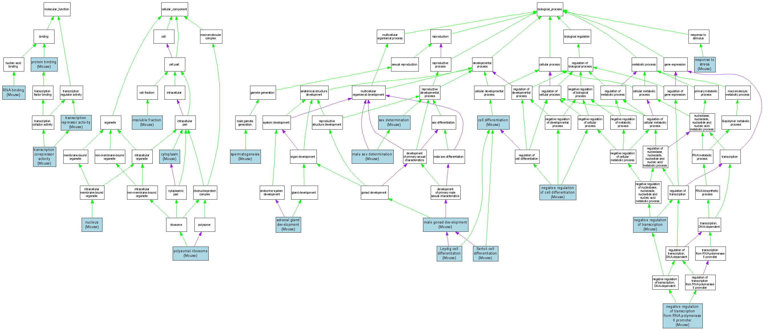
Compare GO annotations related to Adrenal hypoplasia, congenital, with hypogonadotropic hypogonadism using OMIM genes and OrthoDisease orthologs

A table of the annotations represented in this image is provided below.
CategoryIDTermDB ObjectEvidenceOrganismReference
Molecular FunctionGO:0005515protein binding MGI:1352460IPIMouseMGI:MGI:3047463|PMID:15155786
Molecular FunctionGO:0003723RNA binding MGI:1352460IDAMouseMGI:MGI:3694160|PMID:10848616
Molecular FunctionGO:0003714transcription corepressor activity MGI:1352460IGIMouseMGI:MGI:3047463|PMID:15155786
Molecular FunctionGO:0016564transcription repressor activity MGI:1352460IDAMouseMGI:MGI:3028428|PMID:15062575
Cellular ComponentGO:0005737cytoplasm MGI:1352460IDAMouseMGI:MGI:2686777|PMID:14678822
Cellular ComponentGO:0005737cytoplasm MGI:1352460IDAMouseMGI:MGI:2662766|PMID:12610109
Cellular ComponentGO:0005737cytoplasm MGI:1352460IDAMouseMGI:MGI:3640222|PMID:16466956
Cellular ComponentGO:0005626insoluble fraction MGI:1352460IDAMouseMGI:MGI:3694160|PMID:10848616
Cellular ComponentGO:0005634nucleus MGI:1352460IDAMouseMGI:MGI:3694160|PMID:10848616
Cellular ComponentGO:0042788polysomal ribosome MGI:1352460IDAMouseMGI:MGI:3694160|PMID:10848616
Biological ProcessGO:0030325adrenal gland development MGI:1352460IGIMouseMGI:MGI:2159510|PMID:11796523
Biological ProcessGO:0030154cell differentiation MGI:1352460IGIMouseMGI:MGI:3578602|PMID:15829514
Biological ProcessGO:0033327Leydig cell differentiation MGI:1352460IMPMouseMGI:MGI:2150593|PMID:11564714
Biological ProcessGO:0008584male gonad development MGI:1352460IMPMouseMGI:MGI:2658696|PMID:12679814
Biological ProcessGO:0030238male sex determination MGI:1352460IGIMouseMGI:MGI:3580737|PMID:15944188
Biological ProcessGO:0030238male sex determination MGI:1352460IMPMouseMGI:MGI:3580737|PMID:15944188
Biological ProcessGO:0030238male sex determination MGI:1352460IMPMouseMGI:MGI:2658696|PMID:12679814
Biological ProcessGO:0045596negative regulation of cell differentiation MGI:1352460IMPMouseMGI:MGI:3640222|PMID:16466956
Biological ProcessGO:0016481negative regulation of transcription MGI:1352460IDAMouseMGI:MGI:3028428|PMID:15062575
Biological ProcessGO:0000122negative regulation of transcription from RNA polymerase II promoter MGI:1352460IGIMouseMGI:MGI:3047463|PMID:15155786
Biological ProcessGO:0000122negative regulation of transcription from RNA polymerase II promoter MGI:1352460IMPMouseMGI:MGI:3047463|PMID:15155786
Biological ProcessGO:0006950response to stress MGI:1352460IMPMouseMGI:MGI:2159510|PMID:11796523
Biological ProcessGO:0060008Sertoli cell differentiation MGI:1352460IMPMouseMGI:MGI:2150593|PMID:11564714
Biological ProcessGO:0007530sex determination MGI:1352460IGIMouseMGI:MGI:1196664|PMID:9486644
Biological ProcessGO:0007283spermatogenesis MGI:1352460IMPMouseMGI:MGI:1314994|PMID:9843206
Biological ProcessGO:0007283spermatogenesis MGI:1352460IMPMouseMGI:MGI:2136571|PMID:11356697