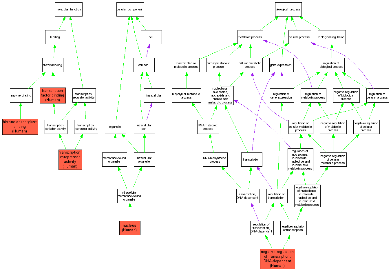
Compare GO annotations related to Oculofaciocardiodental syndrome using OMIM genes and OrthoDisease orthologs

A table of the annotations represented in this image is provided below.
CategoryIDTermDB ObjectEvidenceOrganismReference
Molecular FunctionGO:0042826histone deacetylase binding Q6W2J9IPIHumanPMID:10898795
Molecular FunctionGO:0003714transcription corepressor activity Q6W2J9IDAHumanPMID:10898795
Molecular FunctionGO:0008134transcription factor binding Q6W2J9IPIHumanPMID:10898795
Cellular ComponentGO:0005634nucleus Q6W2J9IDAHumanPMID:10898795
Biological ProcessGO:0045892negative regulation of transcription, DNA-dependent Q6W2J9IDAHumanPMID:10898795