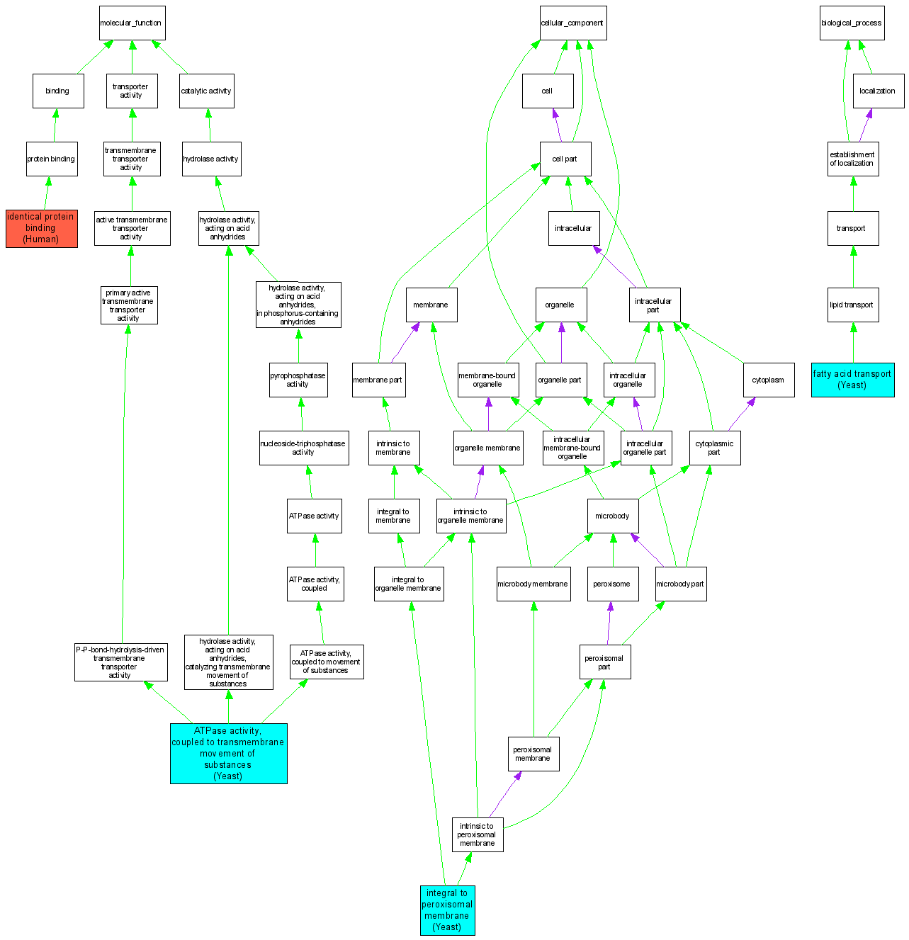
Compare GO annotations related to Adrenomyeloneuropathy using OMIM genes and OrthoDisease orthologs

A table of the annotations represented in this image is provided below.
CategoryIDTermDB ObjectEvidenceOrganismReference
Molecular FunctionGO:0042626ATPase activity, coupled to transmembrane movement of substances S000006068IMPYeastSGD_REF:S000053188|PMID:8670886
Molecular FunctionGO:0042802identical protein binding P33897IPIHumanPMID:10551832
Cellular ComponentGO:0005779integral to peroxisomal membrane S000006068IDAYeastSGD_REF:S000053188|PMID:8670886
Biological ProcessGO:0015908fatty acid transport S000006068IMPYeastSGD_REF:S000053188|PMID:8670886