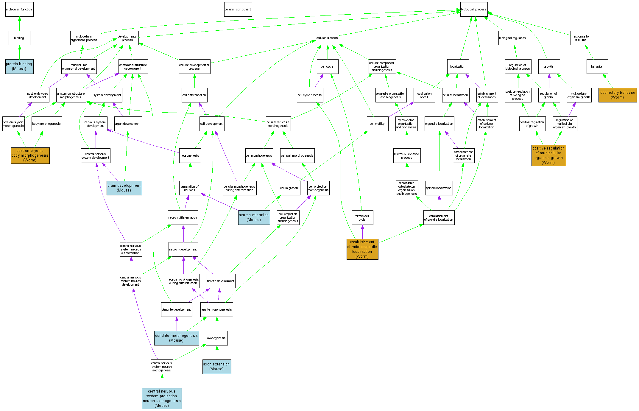
| Category | ID | Term | DB Object | Evidence | Organism | Reference |
| Molecular Function | GO:0005515 | protein binding |
MGI:1277171 | IPI | Mouse | MGI:MGI:2678845|PMID:14550532 |
| Biological Process | GO:0048675 | axon extension |
MGI:1277171 | IGI | Mouse | MGI:MGI:3614628|PMID:16387638 |
| Biological Process | GO:0007420 | brain development |
MGI:1277171 | IGI | Mouse | MGI:MGI:3614628|PMID:16387638 |
| Biological Process | GO:0021952 | central nervous system projection neuron axonogenesis |
MGI:1277171 | IGI | Mouse | MGI:MGI:3614628|PMID:16387638 |
| Biological Process | GO:0048813 | dendrite morphogenesis |
MGI:1277171 | IGI | Mouse | MGI:MGI:3614628|PMID:16387638 |
| Biological Process | GO:0040001 | establishment of mitotic spindle localization |
WBGene00006993 | IMP | Worm | WB:WBPaper00005199|PMID:11702948 |
| Biological Process | GO:0007626 | locomotory behavior |
WBGene00006993 | IMP | Worm | WB:WBPaper00004403|PMID:11099034 |
| Biological Process | GO:0007626 | locomotory behavior |
WBGene00006993 | IMP | Worm | WB:WBPaper00025054|PMID:15791247 |
| Biological Process | GO:0001764 | neuron migration |
MGI:1277171 | IGI | Mouse | MGI:MGI:3614627|PMID:16387639 |
| Biological Process | GO:0001764 | neuron migration |
MGI:1277171 | IGI | Mouse | MGI:MGI:3614628|PMID:16387638 |
| Biological Process | GO:0040018 | positive regulation of multicellular organism growth |
WBGene00006993 | IMP | Worm | WB:WBPaper00025054|PMID:15791247 |
| Biological Process | GO:0040032 | post-embryonic body morphogenesis |
WBGene00006993 | IMP | Worm | WB:WBPaper00004403|PMID:11099034 |