| Category | ID | Term | DB Object | Evidence | Organism | Reference |
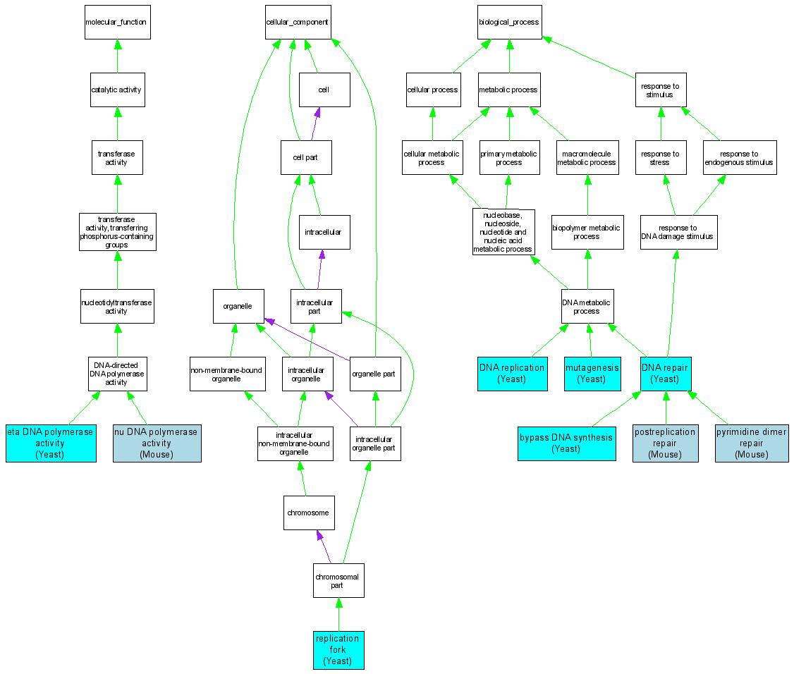
| Molecular Function | GO:0015999 | eta DNA polymerase activity |
S000002827 | IDA | Yeast | SGD_REF:S000046956|PMID:9974380 |
| Molecular Function | GO:0016451 | nu DNA polymerase activity |
MGI:1891457 | IDA | Mouse | MGI:MGI:1860655|PMID:10856884 |
| Cellular Component | GO:0005657 | replication fork |
S000002827 | IDA | Yeast | SGD_REF:S000046956|PMID:9974380 |
| Biological Process | GO:0019985 | bypass DNA synthesis |
S000002827 | IGI | Yeast | SGD_REF:S000070167|PMID:12110599 |
| Biological Process | GO:0006281 | DNA repair |
S000002827 | IDA | Yeast | SGD_REF:S000042179|PMID:10725365 |
| Biological Process | GO:0006260 | DNA replication |
S000002827 | IDA | Yeast | SGD_REF:S000046956|PMID:9974380 |
| Biological Process | GO:0006280 | mutagenesis |
S000002827 | IGI | Yeast | SGD_REF:S000114258|PMID:16415180 |
| Biological Process | GO:0006280 | mutagenesis |
S000002827 | IMP | Yeast | SGD_REF:S000114258|PMID:16415180 |
| Biological Process | GO:0006301 | postreplication repair |
MGI:1891457 | IDA | Mouse | MGI:MGI:1860655|PMID:10856884 |
| Biological Process | GO:0006290 | pyrimidine dimer repair |
MGI:1891457 | IDA | Mouse | MGI:MGI:1860655|PMID:10856884 |