| Category | ID | Term | DB Object | Evidence | Organism | Reference |
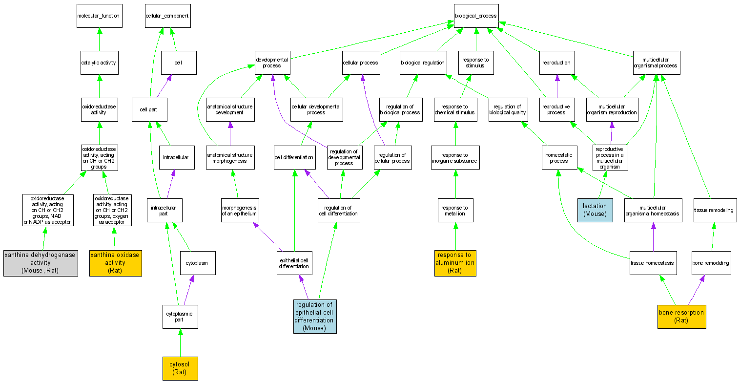
| Molecular Function | GO:0004854 | xanthine dehydrogenase activity |
MGI:98973 | IDA | Mouse | MGI:MGI:2447927|PMID:12502743 |
| Molecular Function | GO:0004854 | xanthine dehydrogenase activity |
RGD:62043 | IDA | Rat | RGD:61780|PMID:2387845 |
| Molecular Function | GO:0004855 | xanthine oxidase activity |
RGD:62043 | IDA | Rat | RGD:61780|PMID:2387845 |
| Cellular Component | GO:0005829 | cytosol |
RGD:62043 | IDA | Rat | RGD:730052|PMID:11913970 |
| Biological Process | GO:0045453 | bone resorption |
RGD:62043 | IMP | Rat | RGD:1624380|PMID:12653206 |
| Biological Process | GO:0007595 | lactation |
MGI:98973 | IMP | Mouse | MGI:MGI:2447927|PMID:12502743 |
| Biological Process | GO:0030856 | regulation of epithelial cell differentiation |
MGI:98973 | IMP | Mouse | MGI:MGI:2447927|PMID:12502743 |
| Biological Process | GO:0010044 | response to aluminum ion |
RGD:62043 | IDA | Rat | RGD:730193|PMID:11787993 |