| Category | ID | Term | DB Object | Evidence | Organism | Reference |
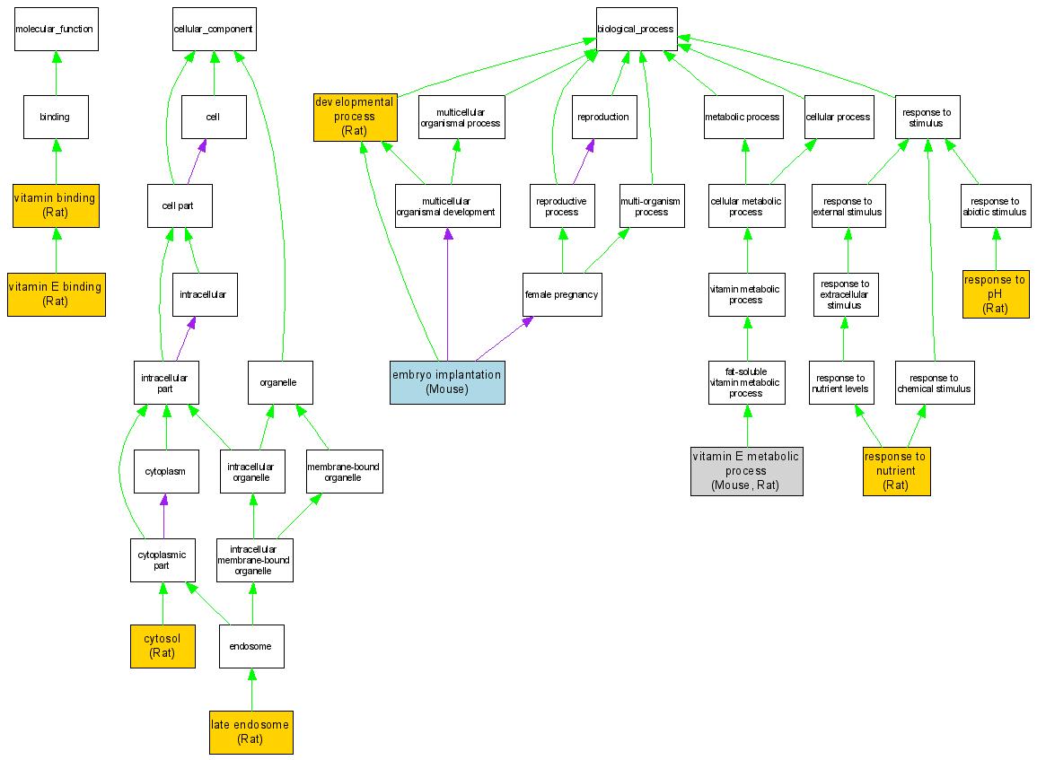
| Molecular Function | GO:0019842 | vitamin binding |
RGD:3915 | IDA | Rat | RGD:730016|PMID:8349655 |
| Molecular Function | GO:0008431 | vitamin E binding |
RGD:3915 | IDA | Rat | RGD:1600437|PMID:1569384 |
| Cellular Component | GO:0005829 | cytosol |
RGD:3915 | IDA | Rat | RGD:1600431|PMID:14531858 |
| Cellular Component | GO:0005770 | late endosome |
RGD:3915 | IDA | Rat | RGD:1600431|PMID:14531858 |
| Biological Process | GO:0032502 | developmental process |
RGD:3915 | IEP | Rat | RGD:1600434|PMID:9523032 |
| Biological Process | GO:0007566 | embryo implantation |
MGI:1354168 | IMP | Mouse | MGI:MGI:1929784|PMID:11076932 |
| Biological Process | GO:0007584 | response to nutrient |
RGD:3915 | IEP | Rat | RGD:1600433|PMID:9868180 |
| Biological Process | GO:0009268 | response to pH |
RGD:3915 | IDA | Rat | RGD:1600431|PMID:14531858 |
| Biological Process | GO:0042360 | vitamin E metabolic process |
MGI:1354168 | IMP | Mouse | MGI:MGI:1928440|PMID:11095717 |
| Biological Process | GO:0042360 | vitamin E metabolic process |
MGI:1354168 | IMP | Mouse | MGI:MGI:1929784|PMID:11076932 |
| Biological Process | GO:0042360 | vitamin E metabolic process |
RGD:3915 | IDA | Rat | RGD:1600435|PMID:9356467 |