| Category | ID | Term | DB Object | Evidence | Organism | Reference |
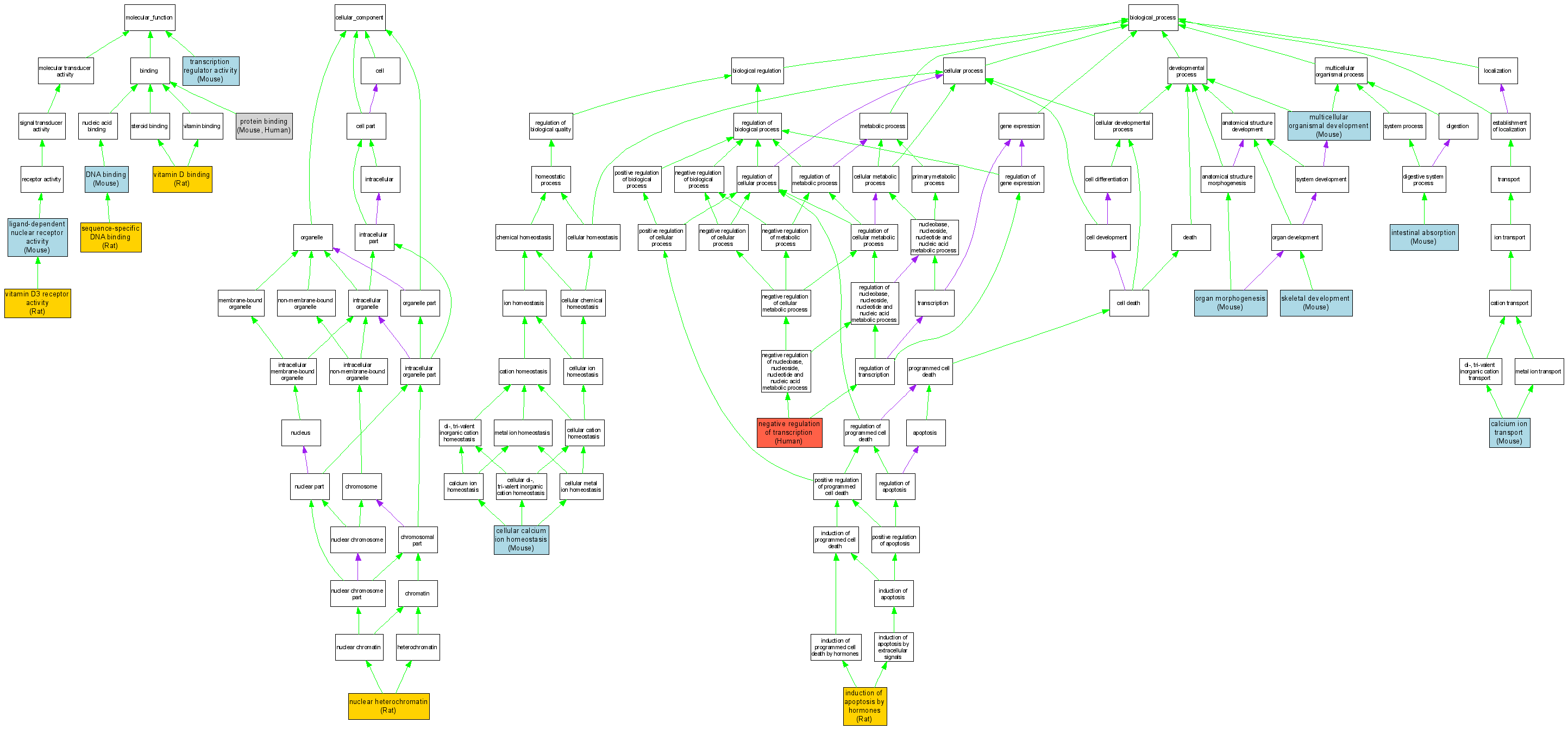
| Molecular Function | GO:0003677 | DNA binding |
MGI:103076 | IDA | Mouse | MGI:MGI:3525928|PMID:15601870 |
| Molecular Function | GO:0004879 | ligand-dependent nuclear receptor activity |
MGI:103076 | IDA | Mouse | MGI:MGI:3512848|PMID:15322135 |
| Molecular Function | GO:0005515 | protein binding |
MGI:103076 | IPI | Mouse | MGI:MGI:84614|PMID:8978696 |
| Molecular Function | GO:0005515 | protein binding |
P11473 | IPI | Human | PMID:10866662 |
| Molecular Function | GO:0043565 | sequence-specific DNA binding |
RGD:3959 | IDA | Rat | RGD:1580357|PMID:16481392 |
| Molecular Function | GO:0030528 | transcription regulator activity |
MGI:103076 | IDA | Mouse | MGI:MGI:3512848|PMID:15322135 |
| Molecular Function | GO:0005499 | vitamin D binding |
RGD:3959 | IMP | Rat | RGD:729973|PMID:2829212 |
| Molecular Function | GO:0005499 | vitamin D binding |
RGD:3959 | IDA | Rat | RGD:729973|PMID:2829212 |
| Molecular Function | GO:0008434 | vitamin D3 receptor activity |
RGD:3959 | IDA | Rat | RGD:70308|PMID:9579411 |
| Cellular Component | GO:0005720 | nuclear heterochromatin |
RGD:3959 | IDA | Rat | RGD:1580360|PMID:12717384 |
| Biological Process | GO:0006816 | calcium ion transport |
MGI:103076 | IMP | Mouse | MGI:MGI:2153271|PMID:11687634 |
| Biological Process | GO:0006874 | cellular calcium ion homeostasis |
MGI:103076 | IMP | Mouse | MGI:MGI:894991|PMID:9241280 |
| Biological Process | GO:0008628 | induction of apoptosis by hormones |
RGD:3959 | IDA | Rat | RGD:70308|PMID:9579411 |
| Biological Process | GO:0050892 | intestinal absorption |
MGI:103076 | IMP | Mouse | MGI:MGI:2153271|PMID:11687634 |
| Biological Process | GO:0007275 | multicellular organismal development |
MGI:103076 | IMP | Mouse | MGI:MGI:894991|PMID:9241280 |
| Biological Process | GO:0016481 | negative regulation of transcription |
P11473 | IDA | Human | PMID:11891224 |
| Biological Process | GO:0009887 | organ morphogenesis |
MGI:103076 | IMP | Mouse | MGI:MGI:894991|PMID:9241280 |
| Biological Process | GO:0001501 | skeletal development |
MGI:103076 | IMP | Mouse | MGI:MGI:894991|PMID:9241280 |