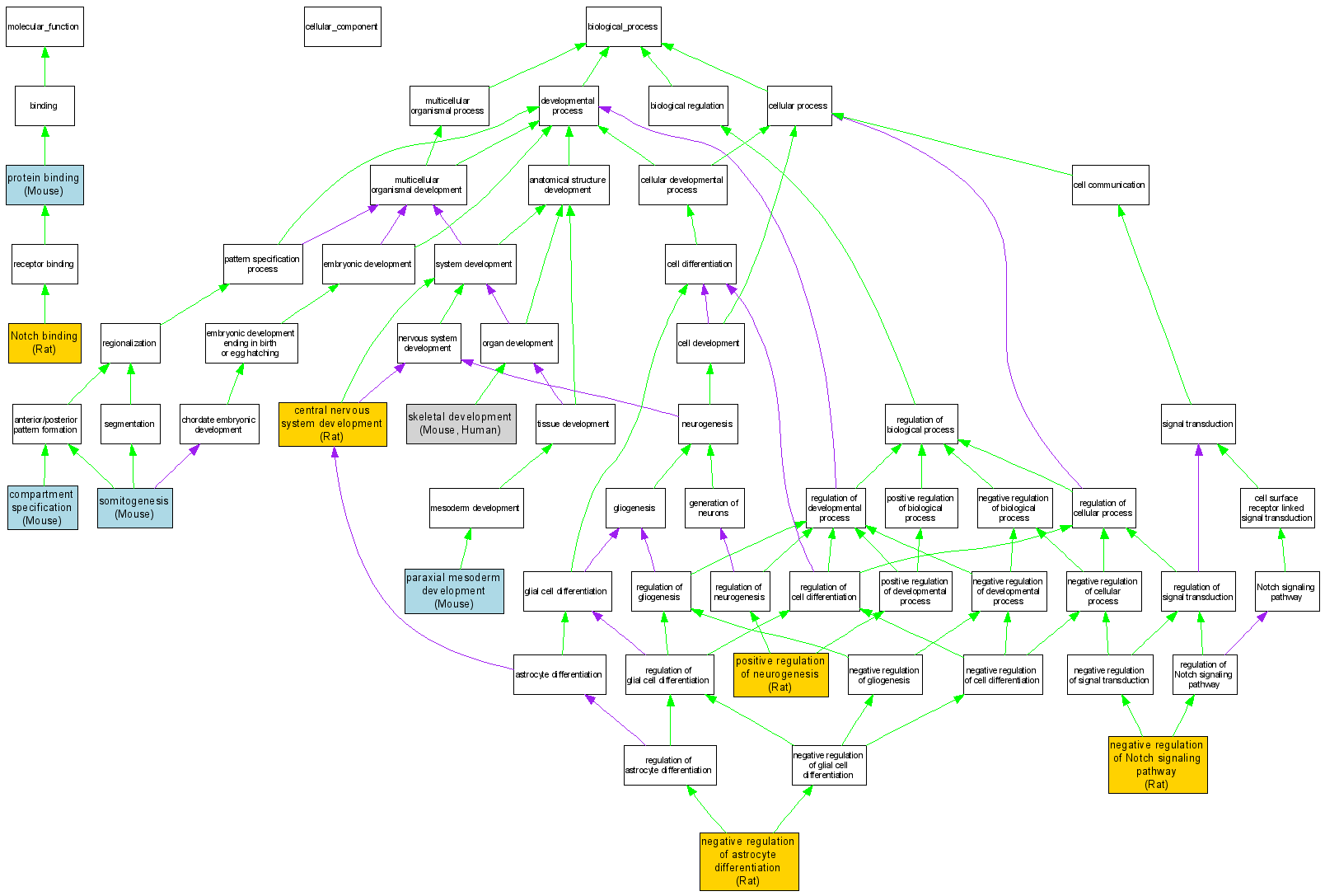
| Category | ID | Term | DB Object | Evidence | Organism | Reference |
| Molecular Function | GO:0005112 | Notch binding |
RGD:70953 | IPI | Rat | RGD:1599776|PMID:16144902 |
| Molecular Function | GO:0005515 | protein binding |
MGI:1096877 | IPI | Mouse | MGI:MGI:3603078|PMID:16000382 |
| Biological Process | GO:0007417 | central nervous system development |
RGD:70953 | IEP | Rat | RGD:1304491|PMID:14743446 |
| Biological Process | GO:0007386 | compartment specification |
MGI:1096877 | IMP | Mouse | MGI:MGI:2181244|PMID:12001066 |
| Biological Process | GO:0048712 | negative regulation of astrocyte differentiation |
RGD:70953 | IDA | Rat | RGD:1599776|PMID:16144902 |
| Biological Process | GO:0045746 | negative regulation of Notch signaling pathway |
RGD:70953 | IDA | Rat | RGD:1599776|PMID:16144902 |
| Biological Process | GO:0048339 | paraxial mesoderm development |
MGI:1096877 | IMP | Mouse | MGI:MGI:3620337|PMID:15170697 |
| Biological Process | GO:0050769 | positive regulation of neurogenesis |
RGD:70953 | IDA | Rat | RGD:1599776|PMID:16144902 |
| Biological Process | GO:0001501 | skeletal development |
MGI:1096877 | IMP | Mouse | MGI:MGI:2178102|PMID:11923214 |
| Biological Process | GO:0001501 | skeletal development |
Q9NYJ7 | IMP | Human | PMID:10742114 |
| Biological Process | GO:0001756 | somitogenesis |
MGI:1096877 | IMP | Mouse | MGI:MGI:3620337|PMID:15170697 |