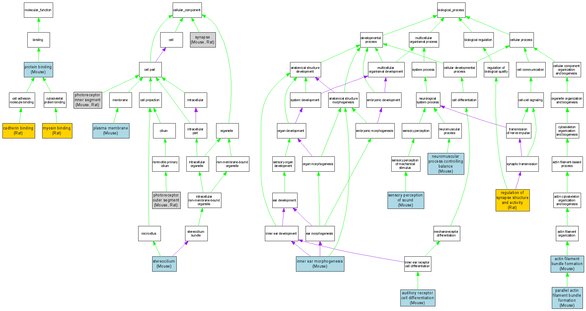
| Category | ID | Term | DB Object | Evidence | Organism | Reference |
| Molecular Function | GO:0045296 | cadherin binding |
RGD:1303329 | IPI | Rat | RGD:1303964|PMID:14578428 |
| Molecular Function | GO:0017022 | myosin binding |
RGD:1303329 | IPI | Rat | RGD:1303964|PMID:14578428 |
| Molecular Function | GO:0005515 | protein binding |
MGI:1919338 | IPI | Mouse | MGI:MGI:2447265|PMID:12485990 |
| Molecular Function | GO:0005515 | protein binding |
MGI:1919338 | IPI | Mouse | MGI:MGI:2451048|PMID:15461667 |
| Molecular Function | GO:0005515 | protein binding |
MGI:1919338 | IPI | Mouse | MGI:MGI:3616414|PMID:16481439 |
| Molecular Function | GO:0005515 | protein binding |
MGI:1919338 | IPI | Mouse | MGI:MGI:3528108|PMID:15590703 |
| Cellular Component | GO:0001917 | photoreceptor inner segment |
MGI:1919338 | IDA | Mouse | MGI:MGI:2679149|PMID:14578428 |
| Cellular Component | GO:0001917 | photoreceptor inner segment |
RGD:1303329 | IDA | Rat | RGD:1303964|PMID:14578428 |
| Cellular Component | GO:0001750 | photoreceptor outer segment |
MGI:1919338 | IDA | Mouse | MGI:MGI:2679149|PMID:14578428 |
| Cellular Component | GO:0001750 | photoreceptor outer segment |
RGD:1303329 | IDA | Rat | RGD:1303964|PMID:14578428 |
| Cellular Component | GO:0005886 | plasma membrane |
MGI:1919338 | IDA | Mouse | MGI:MGI:2451048|PMID:15461667 |
| Cellular Component | GO:0032420 | stereocilium |
MGI:1919338 | IDA | Mouse | MGI:MGI:2447265|PMID:12485990 |
| Cellular Component | GO:0045202 | synapse |
MGI:1919338 | IDA | Mouse | MGI:MGI:2679149|PMID:14578428 |
| Cellular Component | GO:0045202 | synapse |
RGD:1303329 | IDA | Rat | RGD:1303964|PMID:14578428 |
| Biological Process | GO:0051017 | actin filament bundle formation |
MGI:1919338 | IDA | Mouse | MGI:MGI:2447265|PMID:12485990 |
| Biological Process | GO:0042491 | auditory receptor cell differentiation |
MGI:1919338 | IMP | Mouse | MGI:MGI:2675093|PMID:14519688 |
| Biological Process | GO:0042472 | inner ear morphogenesis |
MGI:1919338 | IMP | Mouse | MGI:MGI:2675093|PMID:14519688 |
| Biological Process | GO:0050885 | neuromuscular process controlling balance |
MGI:1919338 | IMP | Mouse | MGI:MGI:2675093|PMID:14519688 |
| Biological Process | GO:0030046 | parallel actin filament bundle formation |
MGI:1919338 | IDA | Mouse | MGI:MGI:2447265|PMID:12485990 |
| Biological Process | GO:0050803 | regulation of synapse structure and activity |
RGD:1303329 | IPI | Rat | RGD:1303964|PMID:14578428 |
| Biological Process | GO:0007605 | sensory perception of sound |
MGI:1919338 | IMP | Mouse | MGI:MGI:2675093|PMID:14519688 |