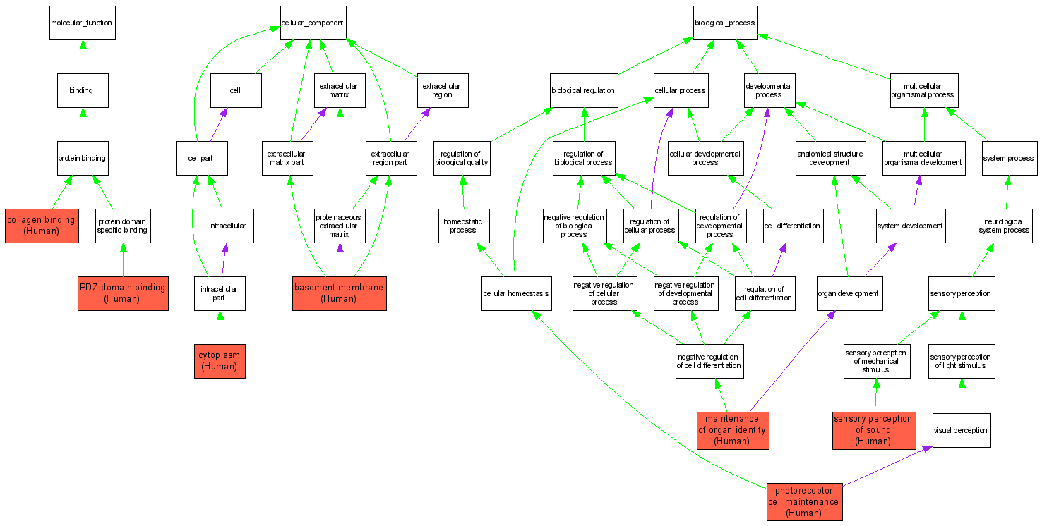
Compare GO annotations related to Usher syndrome, type 2A using OMIM genes and OrthoDisease orthologs

A table of the annotations represented in this image is provided below.
CategoryIDTermDB ObjectEvidenceOrganismReference
Molecular FunctionGO:0005518collagen binding O75445IDAHumanPMID:14676276
Molecular FunctionGO:0030165PDZ domain binding O75445IPIHumanPMID:16434480
Cellular ComponentGO:0005604basement membrane O75445IDAHumanPMID:12433396
Cellular ComponentGO:0005737cytoplasm O75445IDAHumanPMID:16434480
Biological ProcessGO:0048496maintenance of organ identity O75445IMPHumanPMID:15671307
Biological ProcessGO:0045494photoreceptor cell maintenance O75445IMPHumanPMID:10090909
Biological ProcessGO:0007605sensory perception of sound O75445IMPHumanPMID:10090909