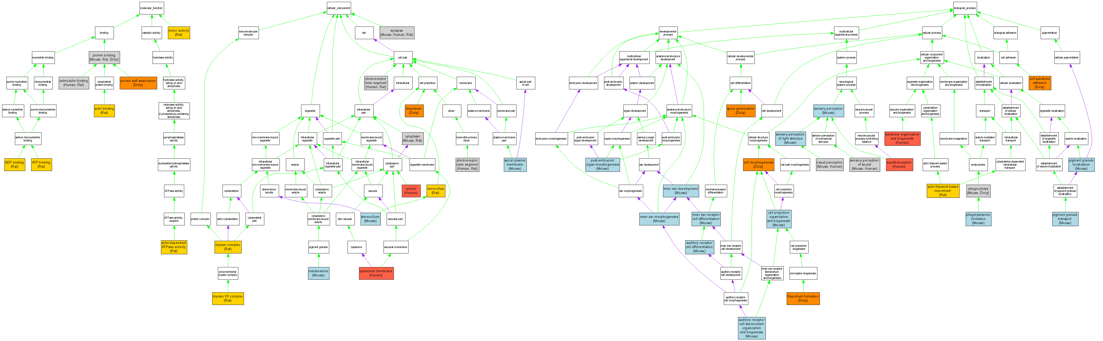
Compare GO annotations related to Usher syndrome, type 1B using OMIM genes and OrthoDisease orthologs

A table of the annotations represented in this image is provided below.
CategoryIDTermDB ObjectEvidenceOrganismReference
Molecular FunctionGO:0003779actin binding RGD:628830IMPRatRGD:633398|PMID:12466270
Molecular FunctionGO:0030898actin-dependent ATPase activity RGD:628830IDARatRGD:633398|PMID:12466270
Molecular FunctionGO:0043531ADP binding RGD:628830IMPRatRGD:633398|PMID:12466270
Molecular FunctionGO:0005524ATP binding RGD:628830IDARatRGD:633398|PMID:12466270
Molecular FunctionGO:0005516calmodulin binding Q13402IMPHumanPMID:15300860
Molecular FunctionGO:0005516calmodulin binding RGD:628830IDARatRGD:633398|PMID:12466270
Molecular FunctionGO:0003774motor activity RGD:628830IDARatRGD:633398|PMID:12466270
Molecular FunctionGO:0005515protein binding MGI:104510IPIMouseMGI:MGI:3583854|PMID:15976448
Molecular FunctionGO:0005515protein binding MGI:104510IPIMouseMGI:MGI:3528108|PMID:15590703
Molecular FunctionGO:0005515protein binding MGI:104510IPIMouseMGI:MGI:2447265|PMID:12485990
Molecular FunctionGO:0005515protein binding MGI:104510IPIMouseMGI:MGI:3616414|PMID:16481439
Molecular FunctionGO:0005515protein binding RGD:628830IDARatRGD:633398|PMID:12466270
Molecular FunctionGO:0005515protein binding DDB0185049IPIDictyDDB_REF:11089|PMID:15826949
Molecular FunctionGO:0043621protein self-association DDB0185049IDADictyDDB_REF:11506|PMID:17189480
Cellular ComponentGO:0016324apical plasma membrane MGI:104510IDAMouseMGI:MGI:1267003|PMID:9620764
Cellular ComponentGO:0005737cytoplasm MGI:104510IDAMouseMGI:MGI:3578102|PMID:15905332
Cellular ComponentGO:0005737cytoplasm MGI:104510IDAMouseMGI:MGI:1889857|PMID:11023859
Cellular ComponentGO:0005737cytoplasm MGI:104510IDAMouseMGI:MGI:3512820|PMID:15572405
Cellular ComponentGO:0005737cytoplasm MGI:104510IDAMouseMGI:MGI:3047015|PMID:14978221
Cellular ComponentGO:0005737cytoplasm MGI:104510IDAMouseMGI:MGI:3528108|PMID:15590703
Cellular ComponentGO:0005737cytoplasm RGD:628830IDARatRGD:null
Cellular ComponentGO:0005829cytosol Q13402IDAHumanPMID:15300860
Cellular ComponentGO:0030175filopodium DDB0185049IDADictyDDB_REF:6395|PMID:11267868
Cellular ComponentGO:0005765lysosomal membrane Q13402IDAHumanPMID:16001398
Cellular ComponentGO:0042470melanosome MGI:104510IDAMouseMGI:MGI:3512820|PMID:15572405
Cellular ComponentGO:0042470melanosome MGI:104510IDAMouseMGI:MGI:3047015|PMID:14978221
Cellular ComponentGO:0005902microvillus RGD:628830IDARatRGD:null
Cellular ComponentGO:0016459myosin complex RGD:628830IDARatRGD:633398|PMID:12466270
Cellular ComponentGO:0031477myosin VII complex RGD:628830IDARatRGD:633398|PMID:12466270
Cellular ComponentGO:0001917photoreceptor inner segment Q13402IDAHumanPMID:8842737
Cellular ComponentGO:0001917photoreceptor inner segment RGD:628830IDARatRGD:null
Cellular ComponentGO:0001750photoreceptor outer segment Q13402IDAHumanPMID:8842737
Cellular ComponentGO:0001750photoreceptor outer segment RGD:628830IDARatRGD:null
Cellular ComponentGO:0032420stereocilium MGI:104510IDAMouseMGI:MGI:2447265|PMID:12485990
Cellular ComponentGO:0032420stereocilium MGI:104510IDAMouseMGI:MGI:3616414|PMID:16481439
Cellular ComponentGO:0045202synapse MGI:104510IDAMouseMGI:MGI:2180422|PMID:11964381
Cellular ComponentGO:0045202synapse Q13402IDAHumanPMID:8842737
Cellular ComponentGO:0045202synapse RGD:628830IDARatRGD:null
Biological ProcessGO:0030048actin filament-based movement RGD:628830IDARatRGD:633398|PMID:12466270
Biological ProcessGO:0042491auditory receptor cell differentiation MGI:104510IMPMouseMGI:MGI:2156358|PMID:11753415
Biological ProcessGO:0042491auditory receptor cell differentiation MGI:104510IMPMouseMGI:MGI:3625226|PMID:12121736
Biological ProcessGO:0060088auditory receptor cell stereocilium organization and biogenesis MGI:104510IMPMouseMGI:MGI:3625226|PMID:12121736
Biological ProcessGO:0060088auditory receptor cell stereocilium organization and biogenesis MGI:104510IMPMouseMGI:MGI:2156358|PMID:11753415
Biological ProcessGO:0060088auditory receptor cell stereocilium organization and biogenesis MGI:104510IMPMouseMGI:MGI:3686545|PMID:17050716
Biological ProcessGO:0000902cell morphogenesis DDB0185049IMPDictyDDB_REF:9976|PMID:15194808
Biological ProcessGO:0030030cell projection organization and biogenesis MGI:104510IMPMouseMGI:MGI:1197790|PMID:9435277
Biological ProcessGO:0031589cell-substrate adhesion DDB0185049IMPDictyDDB_REF:9976|PMID:15194808
Biological ProcessGO:0050957equilibrioception Q13402IMPHumanPMID:7870171
Biological ProcessGO:0046847filopodium formation DDB0185049IMPDictyDDB_REF:6395|PMID:11267868
Biological ProcessGO:0048839inner ear development MGI:104510IMPMouseMGI:MGI:61338|PMID:13336002
Biological ProcessGO:0048839inner ear development MGI:104510IMPMouseMGI:MGI:63018|PMID:14198707
Biological ProcessGO:0048839inner ear development MGI:104510IMPMouseMGI:MGI:63006
Biological ProcessGO:0048839inner ear development MGI:104510IMPMouseMGI:MGI:76086|PMID:6627025
Biological ProcessGO:0048839inner ear development MGI:104510IMPMouseMGI:MGI:1197790|PMID:9435277
Biological ProcessGO:0042472inner ear morphogenesis MGI:104510IMPMouseMGI:MGI:53596|PMID:5795329
Biological ProcessGO:0042472inner ear morphogenesis MGI:104510IMPMouseMGI:MGI:2156358|PMID:11753415
Biological ProcessGO:0060113inner ear receptor cell differentiation MGI:104510IMPMouseMGI:MGI:1197790|PMID:9435277
Biological ProcessGO:0060113inner ear receptor cell differentiation MGI:104510IMPMouseMGI:MGI:1289591|PMID:9680294
Biological ProcessGO:0007040lysosome organization and biogenesis Q13402IDAHumanPMID:16001398
Biological ProcessGO:0006909phagocytosis MGI:104510IMPMouseMGI:MGI:2662763|PMID:12743369
Biological ProcessGO:0006909phagocytosis DDB0185049IMPDictyDDB_REF:6313|PMID:10574761
Biological ProcessGO:0006909phagocytosis DDB0185049IMPDictyDDB_REF:9976|PMID:15194808
Biological ProcessGO:0001845phagolysosome formation MGI:104510IMPMouseMGI:MGI:2662763|PMID:12743369
Biological ProcessGO:0051875pigment granule localization MGI:104510IMPMouseMGI:MGI:3629265|PMID:14609561
Biological ProcessGO:0051875pigment granule localization MGI:104510IMPMouseMGI:MGI:3512820|PMID:15572405
Biological ProcessGO:0051875pigment granule localization MGI:104510IMPMouseMGI:MGI:3047015|PMID:14978221
Biological ProcessGO:0051904pigment granule transport MGI:104510IMPMouseMGI:MGI:3512820|PMID:15572405
Biological ProcessGO:0051904pigment granule transport MGI:104510IMPMouseMGI:MGI:1267003|PMID:9620764
Biological ProcessGO:0048563post-embryonic organ morphogenesis MGI:104510IMPMouseMGI:MGI:61338|PMID:13336002
Biological ProcessGO:0048563post-embryonic organ morphogenesis MGI:104510IMPMouseMGI:MGI:63006
Biological ProcessGO:0048563post-embryonic organ morphogenesis MGI:104510IMPMouseMGI:MGI:63018|PMID:14198707
Biological ProcessGO:0048563post-embryonic organ morphogenesis MGI:104510IMPMouseMGI:MGI:76086|PMID:6627025
Biological ProcessGO:0007600sensory perception MGI:104510IMPMouseMGI:MGI:3640902|PMID:11162241
Biological ProcessGO:0050953sensory perception of light stimulus MGI:104510IMPMouseMGI:MGI:3629265|PMID:14609561
Biological ProcessGO:0007605sensory perception of sound MGI:104510IMPMouseMGI:MGI:61338|PMID:13336002
Biological ProcessGO:0007605sensory perception of sound MGI:104510IMPMouseMGI:MGI:65387
Biological ProcessGO:0007605sensory perception of sound MGI:104510IMPMouseMGI:MGI:3625226|PMID:12121736
Biological ProcessGO:0007605sensory perception of sound MGI:104510IMPMouseMGI:MGI:71024|PMID:7870172
Biological ProcessGO:0007605sensory perception of sound MGI:104510IMPMouseMGI:MGI:76086|PMID:6627025
Biological ProcessGO:0007605sensory perception of sound MGI:104510IMPMouseMGI:MGI:1197790|PMID:9435277
Biological ProcessGO:0007605sensory perception of sound MGI:104510IMPMouseMGI:MGI:1289591|PMID:9680294
Biological ProcessGO:0007605sensory perception of sound MGI:104510IMPMouseMGI:MGI:3527915|PMID:15657400
Biological ProcessGO:0007605sensory perception of sound MGI:104510IMPMouseMGI:MGI:63018|PMID:14198707
Biological ProcessGO:0007605sensory perception of sound Q13402IMPHumanPMID:7870171
Biological ProcessGO:0009847spore germination DDB0185049IMPDictyDDB_REF:10165|PMID:15470238
Biological ProcessGO:0007601visual perception MGI:104510IMPMouseMGI:MGI:1931414|PMID:11222540
Biological ProcessGO:0007601visual perception MGI:104510IMPMouseMGI:MGI:3051922|PMID:15316067
Biological ProcessGO:0007601visual perception Q13402IMPHumanPMID:7870171