| Category | ID | Term | DB Object | Evidence | Organism | Reference |
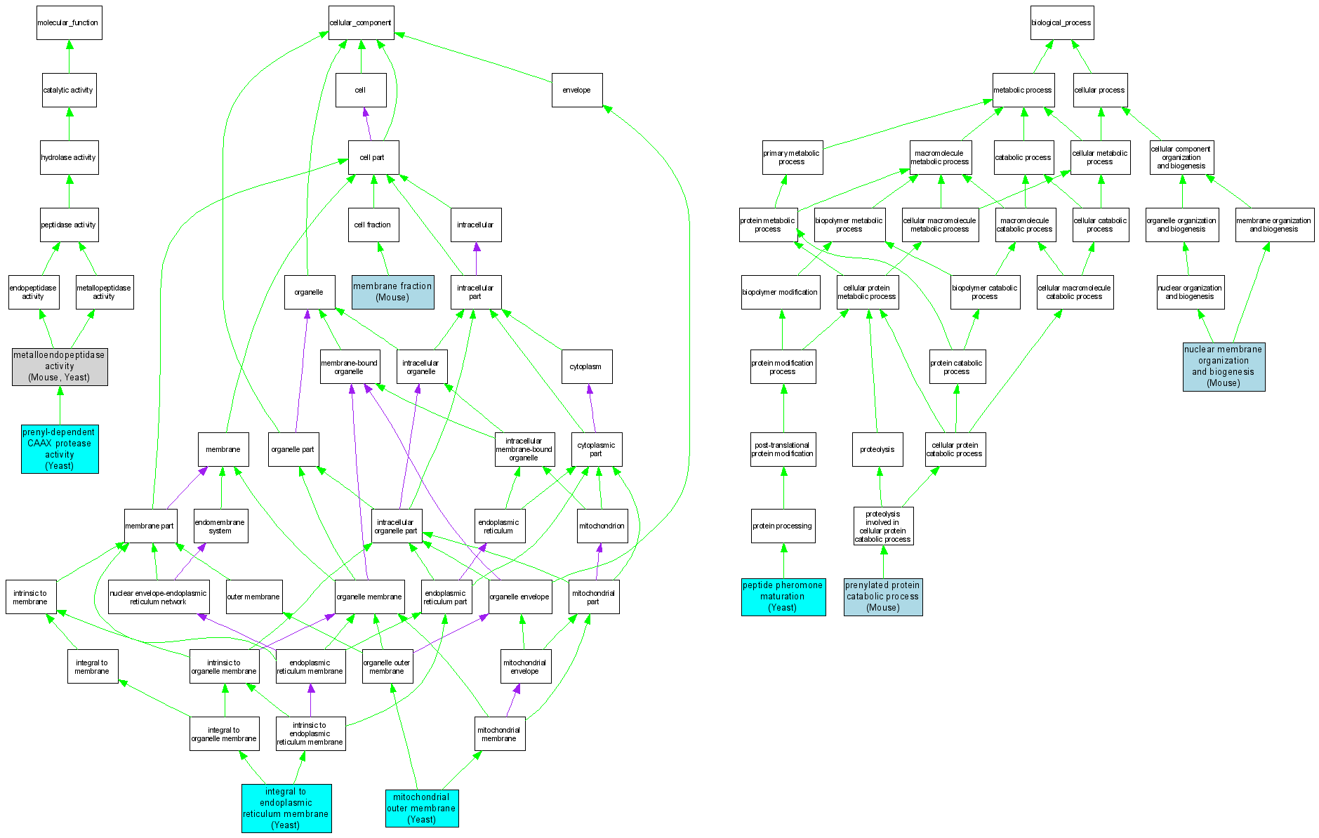
| Molecular Function | GO:0004222 | metalloendopeptidase activity |
MGI:1890508 | IDA | Mouse | MGI:MGI:2137968|PMID:11399759 |
| Molecular Function | GO:0004222 | metalloendopeptidase activity |
MGI:1890508 | IMP | Mouse | MGI:MGI:2137968|PMID:11399759 |
| Molecular Function | GO:0004222 | metalloendopeptidase activity |
S000003878 | IDA | Yeast | SGD_REF:S000068762|PMID:11581258 |
| Molecular Function | GO:0008487 | prenyl-dependent CAAX protease activity |
S000003878 | IDA | Yeast | SGD_REF:S000048235|PMID:9065405 |
| Molecular Function | GO:0008487 | prenyl-dependent CAAX protease activity |
S000003878 | IDA | Yeast | SGD_REF:S000068762|PMID:11581258 |
| Cellular Component | GO:0030176 | integral to endoplasmic reticulum membrane |
S000003878 | IDA | Yeast | SGD_REF:S000068762|PMID:11581258 |
| Cellular Component | GO:0005624 | membrane fraction |
MGI:1890508 | IDA | Mouse | MGI:MGI:2137968|PMID:11399759 |
| Cellular Component | GO:0005741 | mitochondrial outer membrane |
S000003878 | IDA | Yeast | SGD_REF:S000114057|PMID:16407407 |
| Biological Process | GO:0006998 | nuclear membrane organization and biogenesis |
MGI:1890508 | IMP | Mouse | MGI:MGI:3525771|PMID:15608054 |
| Biological Process | GO:0006998 | nuclear membrane organization and biogenesis |
MGI:1890508 | IGI | Mouse | MGI:MGI:3525771|PMID:15608054 |
| Biological Process | GO:0007323 | peptide pheromone maturation |
S000003878 | IDA | Yeast | SGD_REF:S000068762|PMID:11581258 |
| Biological Process | GO:0007323 | peptide pheromone maturation |
S000003878 | IMP | Yeast | SGD_REF:S000048235|PMID:9065405 |
| Biological Process | GO:0030327 | prenylated protein catabolic process |
MGI:1890508 | IDA | Mouse | MGI:MGI:2137968|PMID:11399759 |