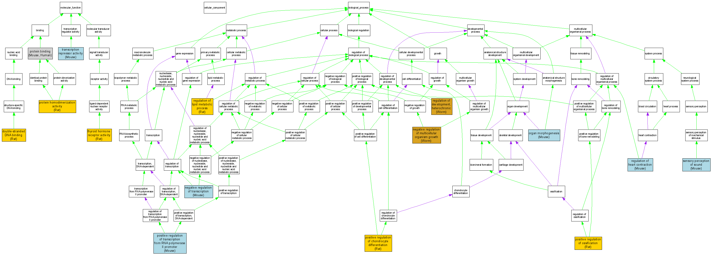
| Category | ID | Term | DB Object | Evidence | Organism | Reference |
| Molecular Function | GO:0003690 | double-stranded DNA binding |
RGD:3858 | IDA | Rat | RGD:1601662|PMID:15766871 |
| Molecular Function | GO:0005515 | protein binding |
MGI:98743 | IPI | Mouse | MGI:MGI:1202631|PMID:9405624 |
| Molecular Function | GO:0005515 | protein binding |
P10828 | IPI | Human | PMID:7870181 |
| Molecular Function | GO:0005515 | protein binding |
P10828 | IPI | Human | PMID:15625236 |
| Molecular Function | GO:0042803 | protein homodimerization activity |
RGD:3858 | IDA | Rat | RGD:1601662|PMID:15766871 |
| Molecular Function | GO:0004887 | thyroid hormone receptor activity |
RGD:3858 | IDA | Rat | RGD:729962|PMID:2457590 |
| Molecular Function | GO:0016564 | transcription repressor activity |
MGI:98743 | IDA | Mouse | MGI:MGI:3028428|PMID:15062575 |
| Biological Process | GO:0040015 | negative regulation of multicellular organism growth |
WBGene00000908 | IMP | Worm | WB:WBPaper00006395|PMID:14551910 |
| Biological Process | GO:0040015 | negative regulation of multicellular organism growth |
WBGene00000908 | IMP | Worm | WB:WBPaper00024497|PMID:15489339 |
| Biological Process | GO:0016481 | negative regulation of transcription |
MGI:98743 | IDA | Mouse | MGI:MGI:3028428|PMID:15062575 |
| Biological Process | GO:0009887 | organ morphogenesis |
MGI:98743 | IMP | Mouse | MGI:MGI:1330488|PMID:9927422 |
| Biological Process | GO:0032332 | positive regulation of chondrocyte differentiation |
RGD:3858 | IDA | Rat | RGD:1601663|PMID:15647824 |
| Biological Process | GO:0045778 | positive regulation of ossification |
RGD:3858 | IDA | Rat | RGD:1601663|PMID:15647824 |
| Biological Process | GO:0045944 | positive regulation of transcription from RNA polymerase II promoter |
MGI:98743 | IGI | Mouse | MGI:MGI:3624051|PMID:12407160 |
| Biological Process | GO:0040034 | regulation of development, heterochronic |
WBGene00000908 | IMP | Worm | WB:WBPaper00005971|PMID:12871707 |
| Biological Process | GO:0008016 | regulation of heart contraction |
MGI:98743 | IMP | Mouse | MGI:MGI:1316795|PMID:9832432 |
| Biological Process | GO:0019216 | regulation of lipid metabolic process |
RGD:3858 | IDA | Rat | RGD:1601661|PMID:15941710 |
| Biological Process | GO:0007605 | sensory perception of sound |
MGI:98743 | IMP | Mouse | MGI:MGI:1860435|PMID:8673137 |