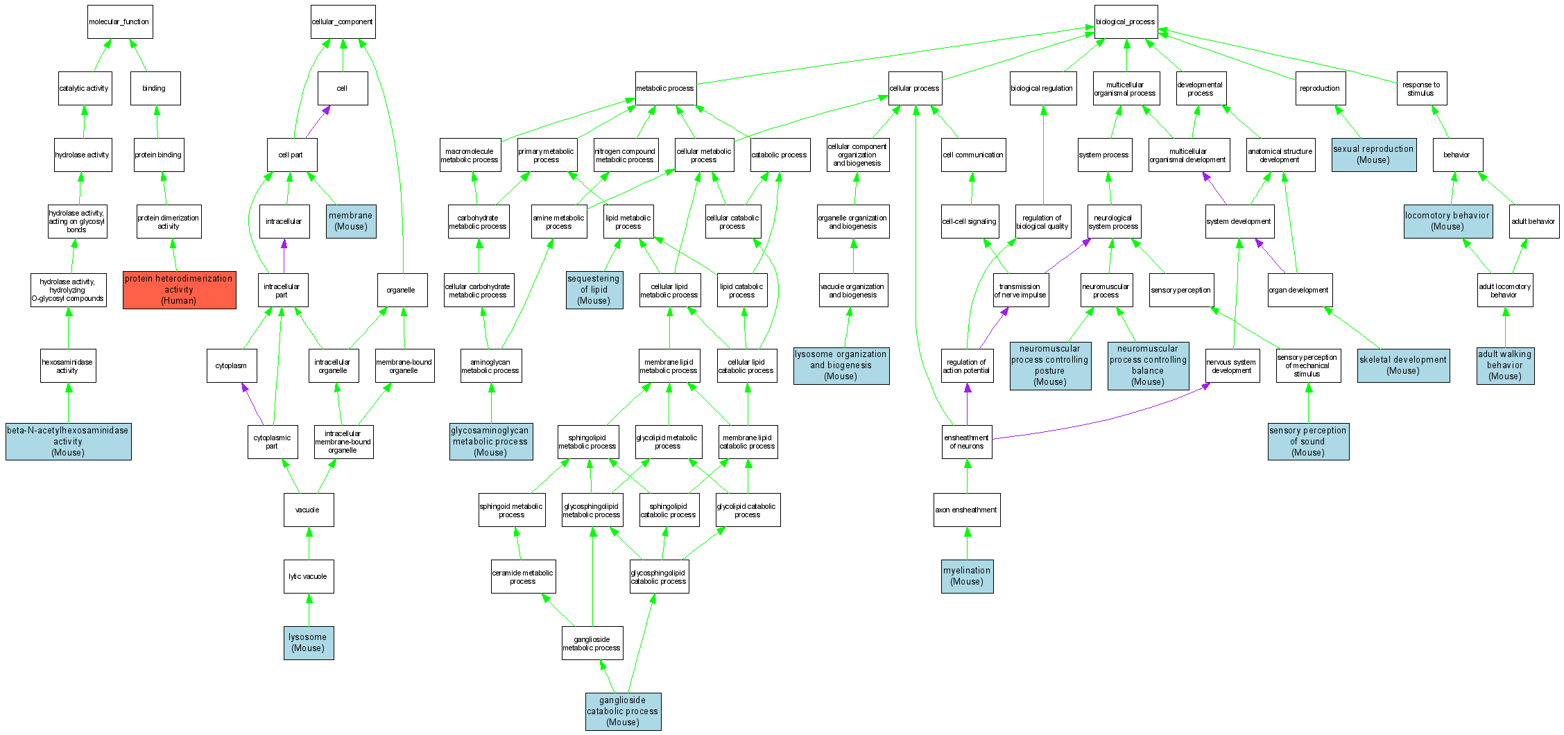
| Category | ID | Term | DB Object | Evidence | Organism | Reference |
| Molecular Function | GO:0004563 | beta-N-acetylhexosaminidase activity |
MGI:96073 | IDA | Mouse | MGI:MGI:3033879|PMID:11854359 |
| Molecular Function | GO:0004563 | beta-N-acetylhexosaminidase activity |
MGI:96073 | IDA | Mouse | MGI:MGI:77946|PMID:8747922 |
| Molecular Function | GO:0004563 | beta-N-acetylhexosaminidase activity |
MGI:96073 | IDA | Mouse | MGI:MGI:1101658|PMID:9417048 |
| Molecular Function | GO:0004563 | beta-N-acetylhexosaminidase activity |
MGI:96073 | IMP | Mouse | MGI:MGI:77946|PMID:8747922 |
| Molecular Function | GO:0004563 | beta-N-acetylhexosaminidase activity |
MGI:96073 | IMP | Mouse | MGI:MGI:1336482|PMID:10196372 |
| Molecular Function | GO:0004563 | beta-N-acetylhexosaminidase activity |
MGI:96073 | IMP | Mouse | MGI:MGI:78473|PMID:8789434 |
| Molecular Function | GO:0004563 | beta-N-acetylhexosaminidase activity |
MGI:96073 | IMP | Mouse | MGI:MGI:69059|PMID:7937929 |
| Molecular Function | GO:0004563 | beta-N-acetylhexosaminidase activity |
MGI:96073 | IGI | Mouse | MGI:MGI:83770|PMID:8896570 |
| Molecular Function | GO:0004563 | beta-N-acetylhexosaminidase activity |
MGI:96073 | IDA | Mouse | MGI:MGI:48978|PMID:1914521 |
| Molecular Function | GO:0046982 | protein heterodimerization activity |
P06865 | IDA | Human | PMID:6230359 |
| Cellular Component | GO:0005764 | lysosome |
MGI:96073 | IDA | Mouse | MGI:MGI:3033879|PMID:11854359 |
| Cellular Component | GO:0005764 | lysosome |
MGI:96073 | IDA | Mouse | MGI:MGI:1271008|PMID:9645704 |
| Cellular Component | GO:0016020 | membrane |
MGI:96073 | IDA | Mouse | MGI:MGI:3033879|PMID:11854359 |
| Biological Process | GO:0007628 | adult walking behavior |
MGI:96073 | IMP | Mouse | MGI:MGI:3033296|PMID:14972652 |
| Biological Process | GO:0006689 | ganglioside catabolic process |
MGI:96073 | IMP | Mouse | MGI:MGI:894862|PMID:9223328 |
| Biological Process | GO:0006689 | ganglioside catabolic process |
MGI:96073 | IMP | Mouse | MGI:MGI:1271008|PMID:9645704 |
| Biological Process | GO:0006689 | ganglioside catabolic process |
MGI:96073 | IMP | Mouse | MGI:MGI:78473|PMID:8789434 |
| Biological Process | GO:0006689 | ganglioside catabolic process |
MGI:96073 | IMP | Mouse | MGI:MGI:69059|PMID:7937929 |
| Biological Process | GO:0030203 | glycosaminoglycan metabolic process |
MGI:96073 | IGI | Mouse | MGI:MGI:83770|PMID:8896570 |
| Biological Process | GO:0007626 | locomotory behavior |
MGI:96073 | IGI | Mouse | MGI:MGI:83770|PMID:8896570 |
| Biological Process | GO:0007040 | lysosome organization and biogenesis |
MGI:96073 | IMP | Mouse | MGI:MGI:1271008|PMID:9645704 |
| Biological Process | GO:0007040 | lysosome organization and biogenesis |
MGI:96073 | IMP | Mouse | MGI:MGI:1352198|PMID:10591619 |
| Biological Process | GO:0007040 | lysosome organization and biogenesis |
MGI:96073 | IMP | Mouse | MGI:MGI:77946|PMID:8747922 |
| Biological Process | GO:0007040 | lysosome organization and biogenesis |
MGI:96073 | IMP | Mouse | MGI:MGI:1097747|PMID:9302266 |
| Biological Process | GO:0007040 | lysosome organization and biogenesis |
MGI:96073 | IMP | Mouse | MGI:MGI:3033296|PMID:14972652 |
| Biological Process | GO:0007040 | lysosome organization and biogenesis |
MGI:96073 | IMP | Mouse | MGI:MGI:86923|PMID:9103204 |
| Biological Process | GO:0007040 | lysosome organization and biogenesis |
MGI:96073 | IGI | Mouse | MGI:MGI:83770|PMID:8896570 |
| Biological Process | GO:0007040 | lysosome organization and biogenesis |
MGI:96073 | IGI | Mouse | MGI:MGI:894634|PMID:9184660 |
| Biological Process | GO:0007040 | lysosome organization and biogenesis |
MGI:96073 | IMP | Mouse | MGI:MGI:69059|PMID:7937929 |
| Biological Process | GO:0042552 | myelination |
MGI:96073 | IGI | Mouse | MGI:MGI:894634|PMID:9184660 |
| Biological Process | GO:0050885 | neuromuscular process controlling balance |
MGI:96073 | IGI | Mouse | MGI:MGI:83770|PMID:8896570 |
| Biological Process | GO:0050884 | neuromuscular process controlling posture |
MGI:96073 | IMP | Mouse | MGI:MGI:3033296|PMID:14972652 |
| Biological Process | GO:0007605 | sensory perception of sound |
MGI:96073 | IGI | Mouse | MGI:MGI:83770|PMID:8896570 |
| Biological Process | GO:0019915 | sequestering of lipid |
MGI:96073 | IMP | Mouse | MGI:MGI:894862|PMID:9223328 |
| Biological Process | GO:0019915 | sequestering of lipid |
MGI:96073 | IMP | Mouse | MGI:MGI:1331265|PMID:10021458 |
| Biological Process | GO:0019915 | sequestering of lipid |
MGI:96073 | IMP | Mouse | MGI:MGI:3033296|PMID:14972652 |
| Biological Process | GO:0019953 | sexual reproduction |
MGI:96073 | IMP | Mouse | MGI:MGI:1271008|PMID:9645704 |
| Biological Process | GO:0001501 | skeletal development |
MGI:96073 | IGI | Mouse | MGI:MGI:83770|PMID:8896570 |
| Biological Process | GO:0001501 | skeletal development |
MGI:96073 | IGI | Mouse | MGI:MGI:894634|PMID:9184660 |