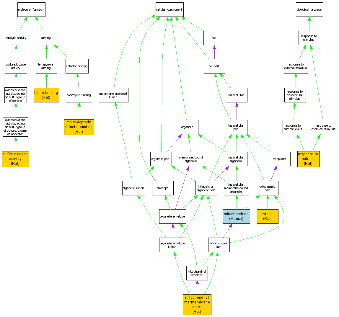
Compare GO annotations related to Sulfite oxidase deficiency using OMIM genes and OrthoDisease orthologs

A table of the annotations represented in this image is provided below.
CategoryIDTermDB ObjectEvidenceOrganismReference
Molecular FunctionGO:0020037heme binding RGD:619994IDARatRGD:634113|PMID:8276806
Molecular FunctionGO:0043546molybdopterin cofactor binding RGD:619994IDARatRGD:634113|PMID:8276806
Molecular FunctionGO:0008482sulfite oxidase activity RGD:619994IDARatRGD:634113|PMID:8276806
Cellular ComponentGO:0005829cytosol RGD:619994IDARatRGD:1600119|PMID:7068556
Cellular ComponentGO:0005758mitochondrial intermembrane space RGD:619994IDARatRGD:1600120|PMID:6181785
Cellular ComponentGO:0005739mitochondrion MGI:2446117IDAMouseMGI:MGI:2682130|PMID:14651853
Biological ProcessGO:0007584response to nutrient RGD:619994IDARatRGD:1600116|PMID:3404287