Compare GO annotations related to Canavan disease using OMIM genes and OrthoDisease orthologs

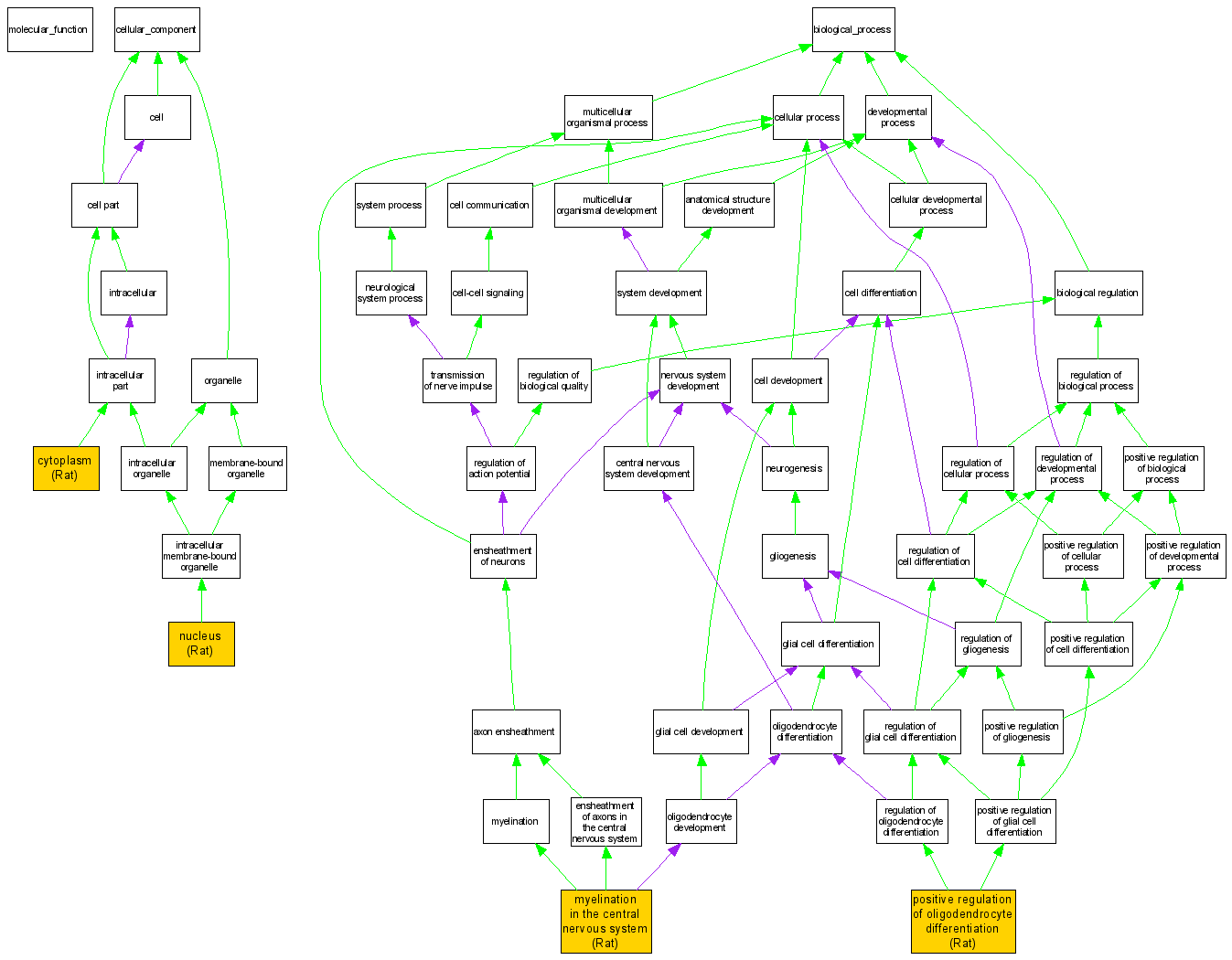
A table of the annotations represented in this image is provided below.
CategoryIDTermDB ObjectEvidenceOrganismReference
Cellular ComponentGO:0005737cytoplasm RGD:621693IDARatRGD:1599292|PMID:16935940
Cellular ComponentGO:0005634nucleus RGD:621693IDARatRGD:1599292|PMID:16935940
Biological ProcessGO:0022010myelination in the central nervous system RGD:621693IEPRatRGD:632029|PMID:12524181
Biological ProcessGO:0048714positive regulation of oligodendrocyte differentiation RGD:621693IMPRatRGD:1599295|PMID:16634055