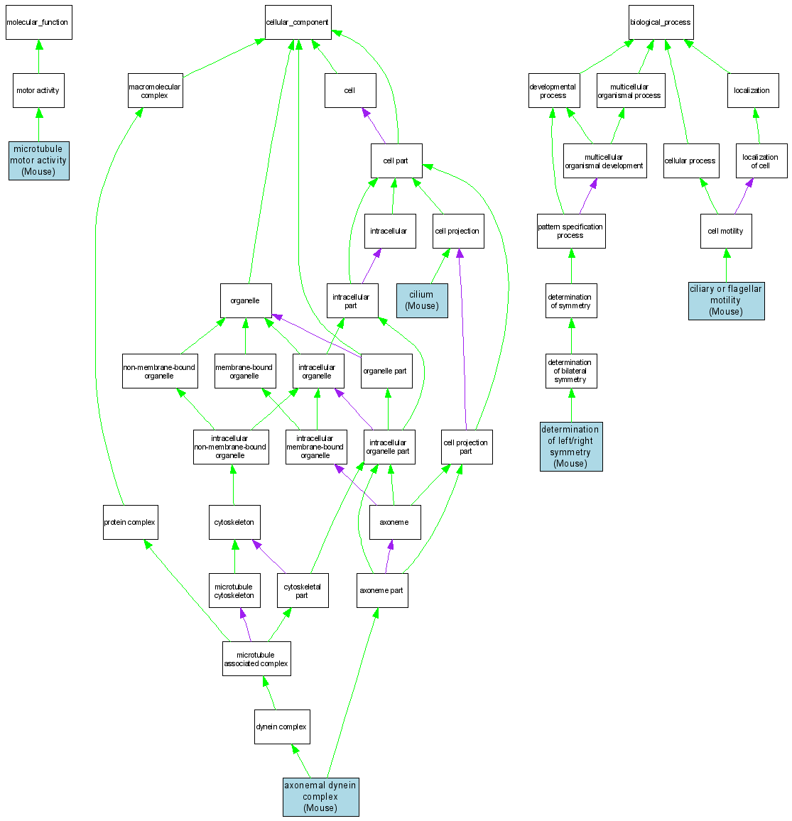
Compare GO annotations related to Situs inversus viscerum using OMIM genes and OrthoDisease orthologs

A table of the annotations represented in this image is provided below.
CategoryIDTermDB ObjectEvidenceOrganismReference
Molecular FunctionGO:0003777microtubule motor activity MGI:1100864IDAMouseMGI:MGI:1347236|PMID:10556073
Cellular ComponentGO:0005858axonemal dynein complex MGI:1100864IDAMouseMGI:MGI:1347236|PMID:10556073
Cellular ComponentGO:0005929cilium MGI:1100864IDAMouseMGI:MGI:1347236|PMID:10556073
Biological ProcessGO:0001539ciliary or flagellar motility MGI:1100864IDAMouseMGI:MGI:1347236|PMID:10556073
Biological ProcessGO:0007368determination of left/right symmetry MGI:1100864IMPMouseMGI:MGI:1099344|PMID:9353118
Biological ProcessGO:0007368determination of left/right symmetry MGI:1100864IMPMouseMGI:MGI:1347236|PMID:10556073